Figure 1
From: Hedgehog signaling in the airway epithelium of patients with chronic obstructive pulmonary disease

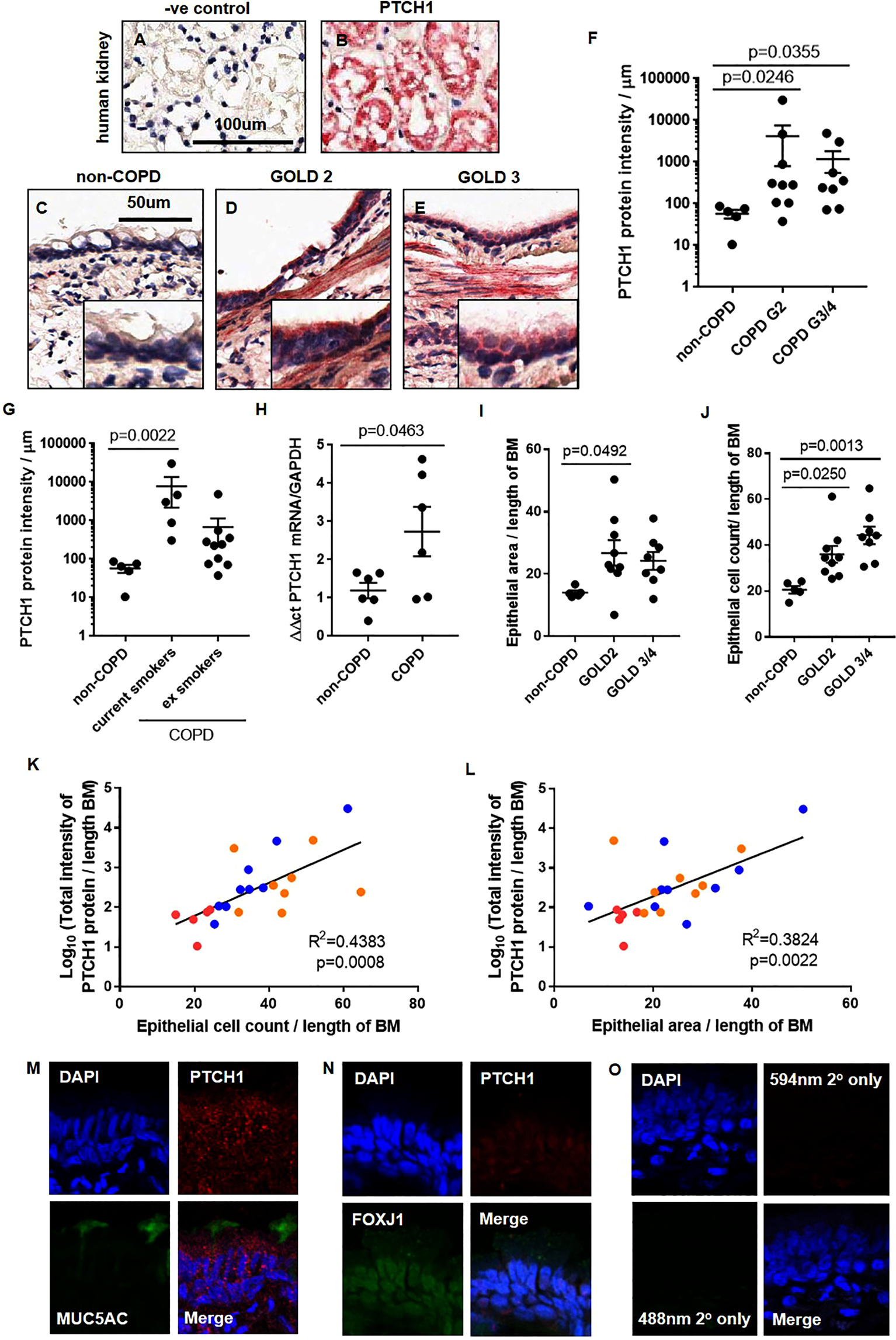
PTCH1 protein is up-regulated in the airway epithelium of patients with COPD compared to subjects without COPD. Paraffin-embedded human kidney tissues stained with (A) secondary only and (B) PTCH1 antibody were shown. Paraffin-embedded human lung tissues from subjects (C) without COPD, (D) COPD GOLD STAGE 2, and (E) COPD GOLD STAGE 3 were stained with PTCH1 antibody. Airway epithelium-specific PTCH1 protein expression was normalized to the length of basement membrane (µm) in (F) non-COPD, COPD GOLD STAGE 2 and GOLD STAGE 3/4, and (G) with COPD stratified by smoking status (current vs ex-smokers). (H) PTCH1 mRNA expression was normalized to GAPDH and expressed as ∆∆ct in human bronchial brushings from subjects with or without COPD. (I) Airway epithelial thickness and (J) total airway epithelial cell counts were quantified in subjects without COPD, COPD GOLD STAGE 2 and GOLD STAGE 3/4. Values were expressed as mean ± SEM. Kruskal–Wallis test with Dunnett’s multiple comparisons test was used in panels F,G. A two-tailed unpaired parametric t test was used in panel H. One-way analysis of variance was used in panels I,J. Correlations between total epithelial-specific PTCH1 protein expression (data log-transformed) with (K) epithelial thickness and (L) total epithelial cell count were shown. Linear regression analyses were used in panels K and L. Red dot = non-COPD, blue dot = COPD GOLD STAGE 2, orange dot = COLD GOLD STAGE 3/4. Representative immunofluorescence images of lung tissues from a patient with COPD GOLD STAGE 2 stained with (M) PTCH1 and MUC5AC (goblet cell) antibodies, (N) PTCH1 and FOXJ1 (ciliated cell) and (O) secondary only were shown.