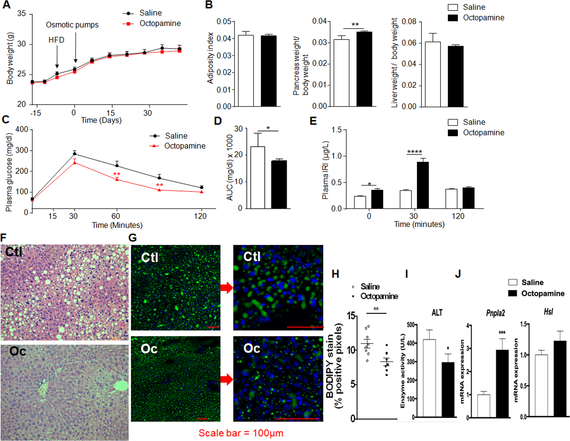
Figure 5

Chronic administration of octopamine in obese mice improves glucose tolerance and reduces liver triglycerides. The effects of 6-week long administration of octopamine (0.125 mg/kg/day) or saline in vivo in mice fed high fat diet were tested on body weight (A), organ weight (B), glucose homeostasis (C,D), glucose-stimulated insulin secretion (E) and liver histopathology (F–H). AUC was calculated as the sum of plasma glucose values during the IPGTT. Liver sections were stained with haematoxylin and eosin (F) or BODIPY (G) to quantify fatty acid storage (H). Serum alanine aminotransferase (ALT) was determined (I) and expression of Pnpla2 and Hsl were analysed by quantitative PCR in liver of octopamine treated mice and saline treated controls (J). All measures are from 10 mice per group. Data were analyzed using the unpaired Mann-Whitney test. Results are means ± SEM. *P < 0.05; **P < 0.01; ****P < 0.0001, significantly different to saline treated mice. IRI, immunoreactive insulin; Ctl, control; Oc, octopamine.