Figure 2
From: Isolation of gene-edited cells via knock-in of short glycophosphatidylinositol-anchored epitope tags

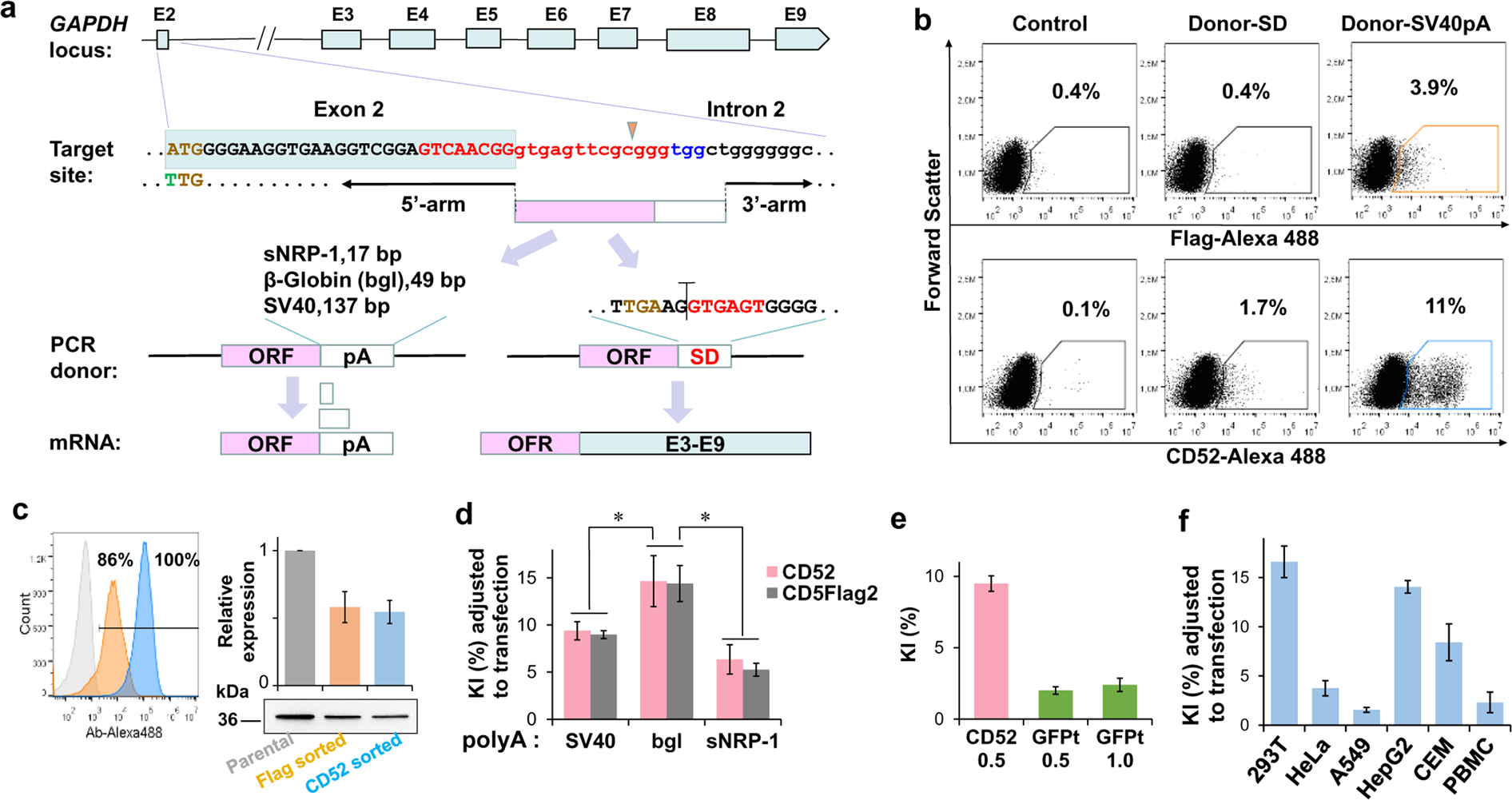
Optimization of GPI-epitope tag expression from the human GAPDH locus. (a) KI strategies tested. E1-E8 are exons, “ORF” designates either CD52 or Glu-LD-N-Flag-GPI52 coding sequence, and “pA” is a 3′-UTR containing polyadenylation signal. SD is splice donor, shown in red; see Fig. 1 for the color codes of other nucleotide sequences. (b) DotPlots demonstrating the efficacies of Glu-LD-N-Flag-GPI52 (upper row) or CD52 (bottom row) KI into GAPDH locus in 293 T cells. (c) Flow cytometry analysis of epitope expression by the cells gated in the right column in (b) and isolated by FACS-sorting (overlaid histograms on the left); levels of GAPDH expression detected by Western blot (the full-length blot is presented in Supplementary Fig. 8) and quantified using band densitometry tool (on the right). The colors of gates in (b) match the color codes of histograms and labels in (c). (d,f) Normalized KI rates depending on the pA (d), ORF (e) and cell type (f). Data from at least two (b,c) or three (d–f) independent experiments is presented as average values with standard deviations.