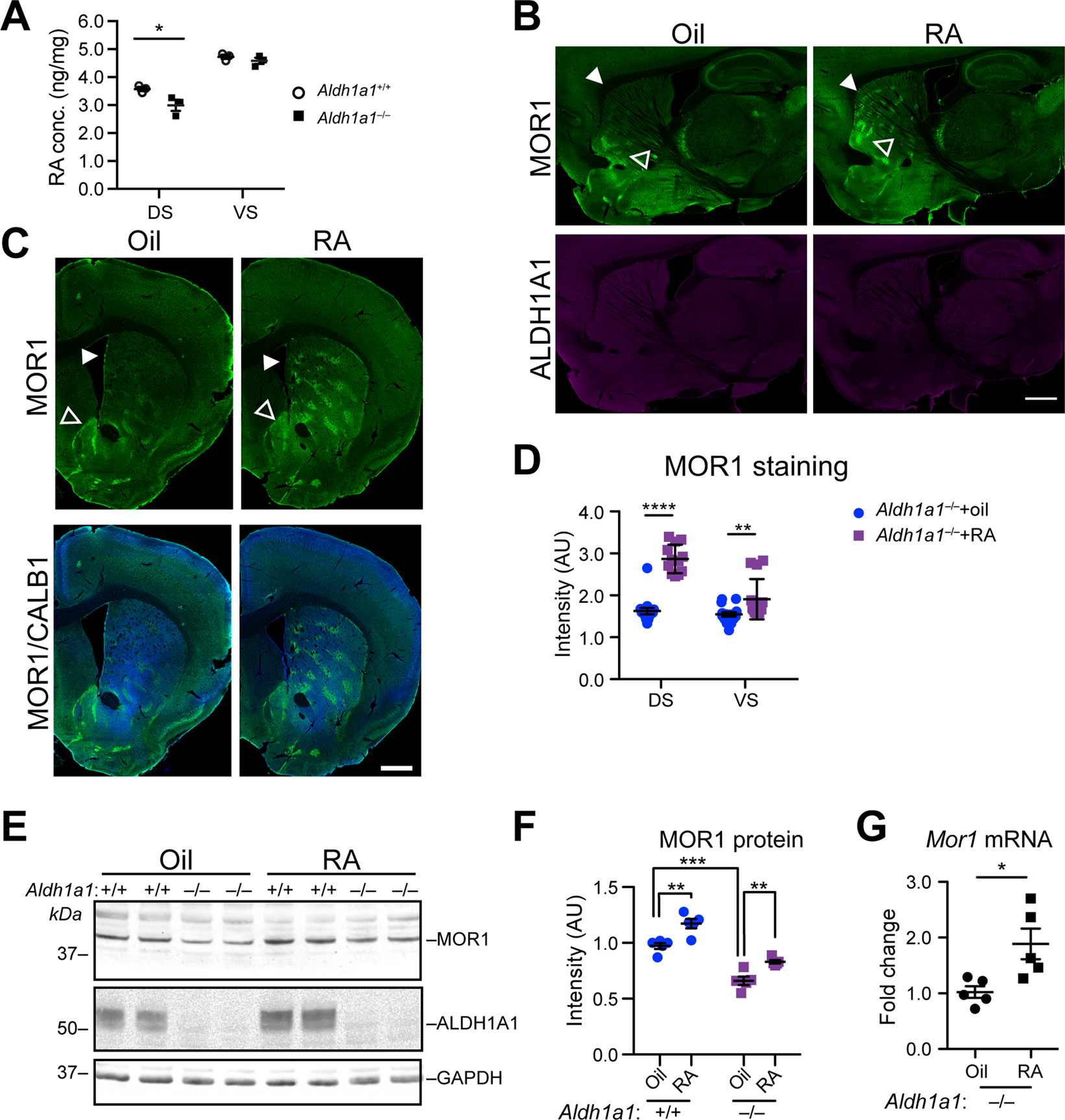
Figure 5

Dietary supplement of RA restores MOR1 expression in the dorsal striatum of Aldh1a1−/− mice. (A) Scatter plot shows the endogenous RA concentration in the DS and VS of 12-month-old Aldh1a1+/+ and Aldh1a1−/− mice (n = 3 animals per genotype). Data were presented as mean ± SEM; *p < 0.05. Unpaired t-test was used for statistical analysis. (B) Representative images show MOR1 (green) and ALDH1A1 (purple) co-staining in the sagittal sections of 3–month–old Aldh1a1−/− mice (n = 4 per group) after treated with vehicle corn oil or RA for seven days. Solid arrowheads point to the dorsal striatum. Open arrowheads mark the ventral striatum and adjacent structures. Scale bar: 500 µm. (C) Representative images show MOR1 (green), and CALB1 (blue) co-staining in the coronal sections of 3–month–old Aldh1a1−/− mice after treated with corn oil or RA for seven days. Solid arrowheads point to the dorsal striatum. Open arrowheads mark the BNST. Scale bar: 1000 µm. (D) Scatter plot shows the signal intensities of MOR1 staining in the DS and VS of 3–month–old Aldh1a1−/− mice after treated with corn oil or RA for seven days (n = 4 animals per genotype per age group, 3 sequential coronal sections between Bregma 0.84–1.10 per animal). Data were presented as mean ± SEM. Two-way ANOVA followed by Sidak’s multiple comparisons test: DS, t = 10.38, ****p < 0.0001; VS, t = 3.150, **p < 0.01. (E) Western blots show MOR1 and ALDH1A1 expression in the dorsal striatum of 3–month–old Aldh1a1+/+ and Aldh1a1−/− mice treated with oil or RA for seven days. GAPDH was used as the loading control. (F) Scatter plot depicts the changes of MOR1 protein expression in the dorsal striatal tissues (n = 5 animals per genotype per treatment). Data were presented as mean ± SEM. One-way ANOVA followed by Tukey’s multiple comparison test: q+/+oil vs −/−oil = 9.774, ***p < 0.001; q+/+oil vs +/+RA = 6.314, **p < 0.01; q+/+oil vs −/−RA = 4.471, *p < 0.05; q−/−oil vs −/−RA = 5.303, **p < 0.01; q+/+RA vs −/−RA = 10.78, ***p < 0.001. (G) Scatter plot shows Mor1 mRNA levels in the DS of Aldh1a1−/− mice after treated with corn oil or RA for seven days (n = 5 animals per treatment). Data were presented as mean ± SEM. Unpaired t test, t8 = 2.923, p = 0.0192.