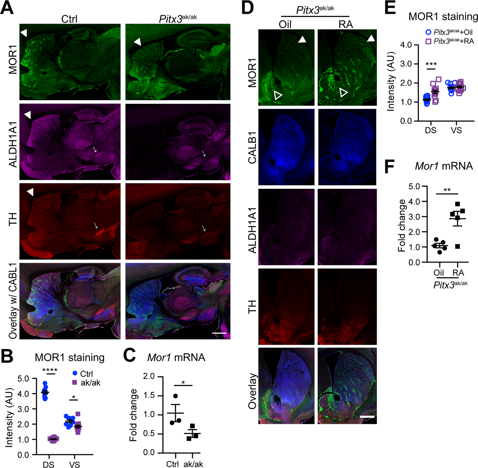
Figure 7

RA administration partially rescues MOR1 expression in the dorsal striatum of Pitx3ak/ak mice. (A) Representative images show MOR1 (green), ALDH1A1 (purple), TH (red), and CALB1 (blue) co-staining in the sagittal sections of 3–month–old Pitx3ak/ak and littermate control (Ctrl) mice. Solid arrowheads indicate the MOR1–positive striosomes in the dorsal striatum. Arrows point to the midbrain. Scale bar: 1500 µm. (B) Scatter plot shows the signal intensities of MOR1 staining in the DS and VS of 3–month–old control and Pitx3ak/ak mice (n = 3 animals per genotype per age group, 3 sequential coronal sections per animal). Data were presented as mean ± SEM. Two-way ANOVA followed by Sidak’s multiple comparisons test: dDS, t56 = 26.40, ****p < 0.0001; VS, t56 = 2.952, *p < 0.05. (C) Scatter plot depicts the expression of Mor1 mRNA in the DS of 3–month–old control (n = 3) and Pitx3ak/ak (n = 3) mice by qRT-PCR. Data were presented as mean ± SEM. Unpaired t test, t4 = 2.168, p = 0.0480. (D) Representative images show MOR1 (green), CALB1 (blue), ALDH1A1 (purple), TH (red) co-staining in the coronal sections of 3–month–old Pitx3ak/ak mice after treated with corn oil or RA for seven days. Solid arrowheads point to the DS. Open arrowheads mark the VS. Scale bar: 1000 µm. (E) Scatter plot shows the signal intensities of MOR1 staining in the DS and VS of 3–month–old Pitx3ak/ak mice after treated with corn oil or RA for seven days (n = 3 animals per genotype per age group, 3 sequential coronal sections per animal). Data were presented as mean ± SEM. Two-way ANOVA followed by Sidak’s multiple comparisons test: DS, t70 = 4.275, ***p < 0.001; VS, t70 = 0.4344, ns. (F) Scatter plot shows Mor1 mRNA levels in the DS of Pitx3ak/ak mice after treated with corn oil or RA for seven days (n = 5 animals per treatment). Data were presented as mean ± SEM. Unpaired t test, t8 = 2.923, p = 0.0192.