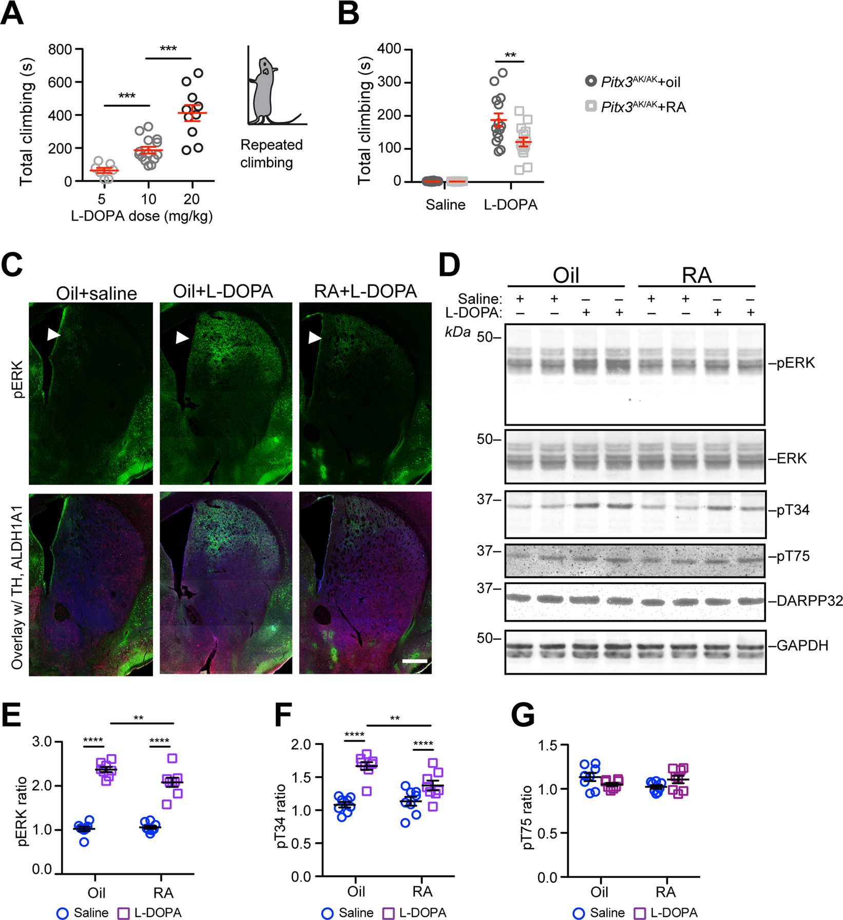
Figure 8

RA treatment reduces L-DOPA–induced repetitive climbing movements in Pitx3ak/ak mice and suppresses ERK and PKA signaling in the dorsal striatum. (A) Scatter plot shows the dose effects of L-DOPA administration in inducing the stereotypic, repetitive climbing movements in male Pitx3ak/ak mice at 3 to 4 months of age (n = 7–14 animals per dose). Data were presented as mean ± SEM. One-way ANOVA followed by Tukey’s multiple comparison test: q5vs10 = 3.662, **p < 0.05; q5vs20 = 9.686, ***p < 0.001; q10vs20 = 7.434, ***p < 0.001. ***P < 0.001. The right cartoon highlights the vertical posture adopted by L-DOPA–treated in Pitx3ak/ak mice with 2 to 4 paws on the wall of container. (B) Male Pitx3ak/ak mice at 3 to 4 months of age (n = 14 animals per group) was pretreated with RA or corn oil for seven days before the administration of L-DOPA at 10 mg/kg bodyweight or saline. Data were presented as mean ± SEM. Two-way ANOVA followed by Sidak’s multiple comparisons test: Oil/saline vs RA/saline, t52 = 0.0021, ns; Oil/saline vs Oil/L-DOPA, t52 = 10.97, ****p < 0.0001; RA/saline vs RA/L-DOPA, mDS, t52 = 7.038, ****p < 0.0001; Oil/L-DOPA vs RA/L-DOPA, t52 = 3.953, **p < 0.01. (C) Representative images show pERK (green), CALB1 (blue), ALDH1A1 (purple), TH (red) co-staining in the coronal sections of 3–month–old Pitx3ak/ak mice (n = 5 animals per genotype per group), which were pretreated with corn oil or RA for seven days and then subjected to L-DOPA (10 mg/kg bodyweight) or saline injection. Solid arrowheads point to the dDS. Scale bar: 1000 µm. (D) Western blots show pERK, pT34 and pT75 DARPP32 levels in 3–month–old oil or RA–pretreated Pitx3ak/ak mice after L-DOPA or saline injection. GAPDH was used as the loading control. (E–G) Scatter plots show pERK (E), pT34 (F) and pT75 (G) DARPP32 ratios in the dorsal striatum of 3–month–old oil or RA–pretreated Pitx3ak/ak mice after L-DOPA or saline injection (n = 5 animals per genotype per group). Data were presented as mean ± SEM. Two-way ANOVA followed by Sidak’s multiple comparisons test: pERK, Oil/saline vs RA/saline, t28 = 0.3437, ns; Oil/saline vs Oil/L-DOPA, t28 = 14.04, ****p < 0.0001; RA/saline vs RA/L-DOPA, t28 = 10.63, ****p < 0.0001; Oil/L-DOPA vs RA/L-DOPA, t28 = 3.056, *p < 0.05. For pT34, Oil/saline vs RA/saline, t28 = 0.6084, ns; Oil/saline vs Oil/L-DOPA, t28 = 6.767, ****p < 0.0001; RA/saline vs RA/L-DOPA, t28 = 2.749, ns; Oil/L-DOPA vs RA/L-DOPA, t28 = 3.409, *p < 0.05.