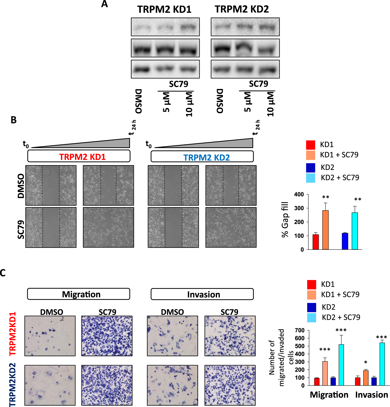
Figure 5

Akt activation rescued the migration and invasions abilities of TRPM2 depleted gastric cancer cells. (A) The protein level of phohpho-Akt (Ser473) before and 24 hours after treatment with Akt activator SC79 in AGS scramble and TRPM2-KD cells. (B) Gap closure assay study of TRPM2 depleted KD 1 and KD2 cells at 0 and 24 hours after SC79 treatment (10 μM). The average results of three independent experiments were summarized in the corresponding bar graph. (C) In vitro analysis of migration and invasion ability of TRPM2 depleted AGS cells with or without SC69 treatment (10 μM) after 24 hrs; number of migrated and invaded cells from three independent experiments are presented in bar graphs (t-test vs. Scr. ***p < 0.001; **p < 0.01; *p < 0.05).