Figure 2
From: Functional characterization of iPSC-derived arterial- and venous-like endothelial cells

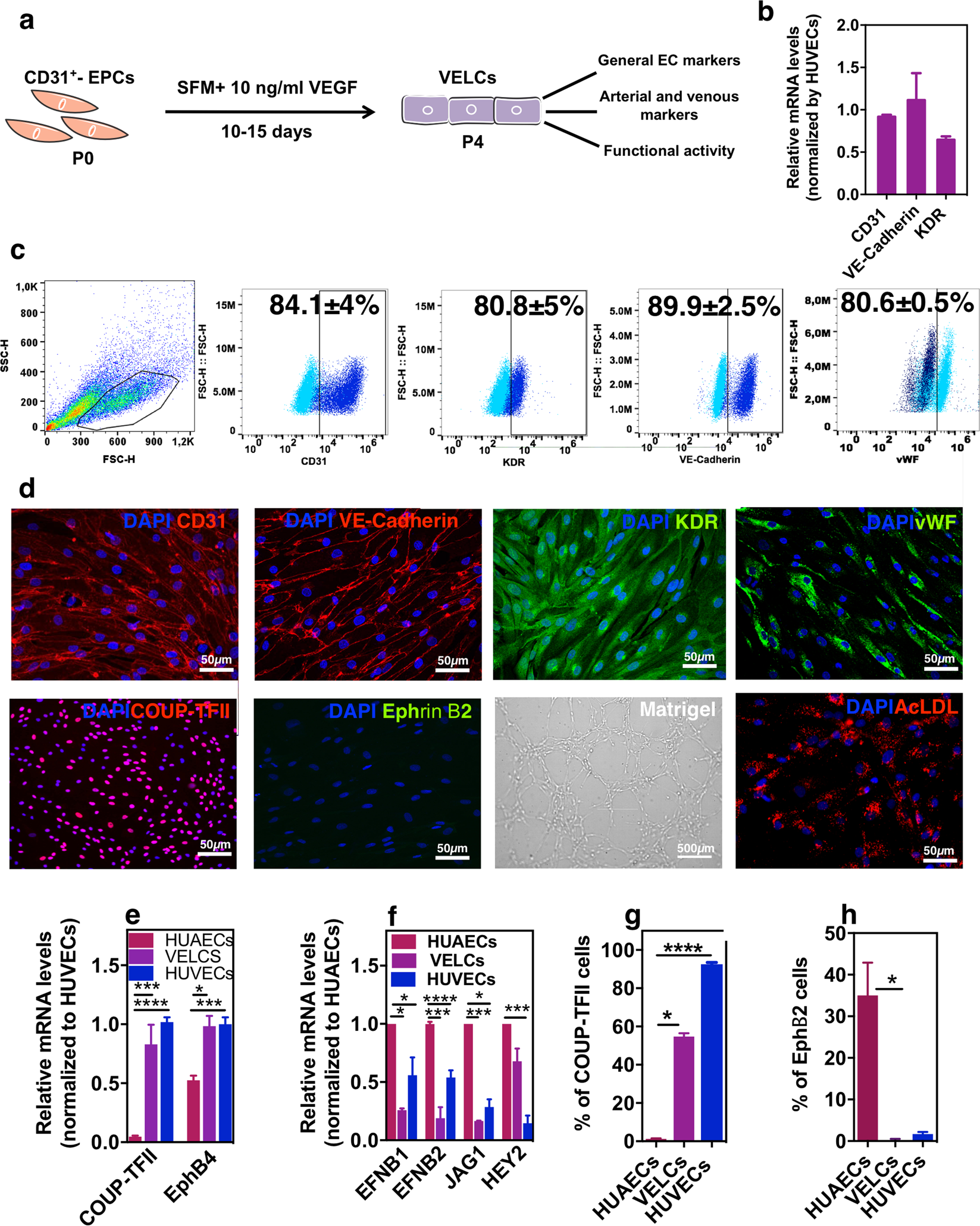
Derivation and characterization of VELCs. (a) Schematic representation of the protocol. The EPCs were cultured in serum free medium supplemented with VEGF (10 ng/ml) for 10–15 days (4 passages). (b) qRT-PCR of general EC markers. Data were normalized by GAPDH and expressed relatively to HUVECs (n = 4). (c) FC analyses of EC markers (n = 3). (d) Expression and localization of general (CD31, KDR, VE-cadherin, vWF) and specification EC markers (COUP-TFII and Ephrin B2) by immunofluorescence. Functional activity of ECs measured by their capacity to form cord-like structures in Matrigel and incorporate ac-LDL. (e) qRT-PCR for venous markers. Data was normalized by GAPDH and expressed relatively to HUVECs (n = 3). (f) qRT-PCR of arterial markers. Data were normalized by GAPDH and expressed relatively to HUAECs (n = 3). (g) Quantification of COUP-TFII. Images were acquired in 6 different fields that contained an average of 300 cells. (h) Flow cytometry analyses of the arterial marker EphB2 in ECs (n = 3). In (e–h) statistical analyses were performed by Kruskal-Wallis test followed by a Dunn’s multiple comparisons test. *p < 0.5, **p < 0.1, ***p < 0.001, ****p < 0.0001. Results are mean ± SEM.