Figure 4

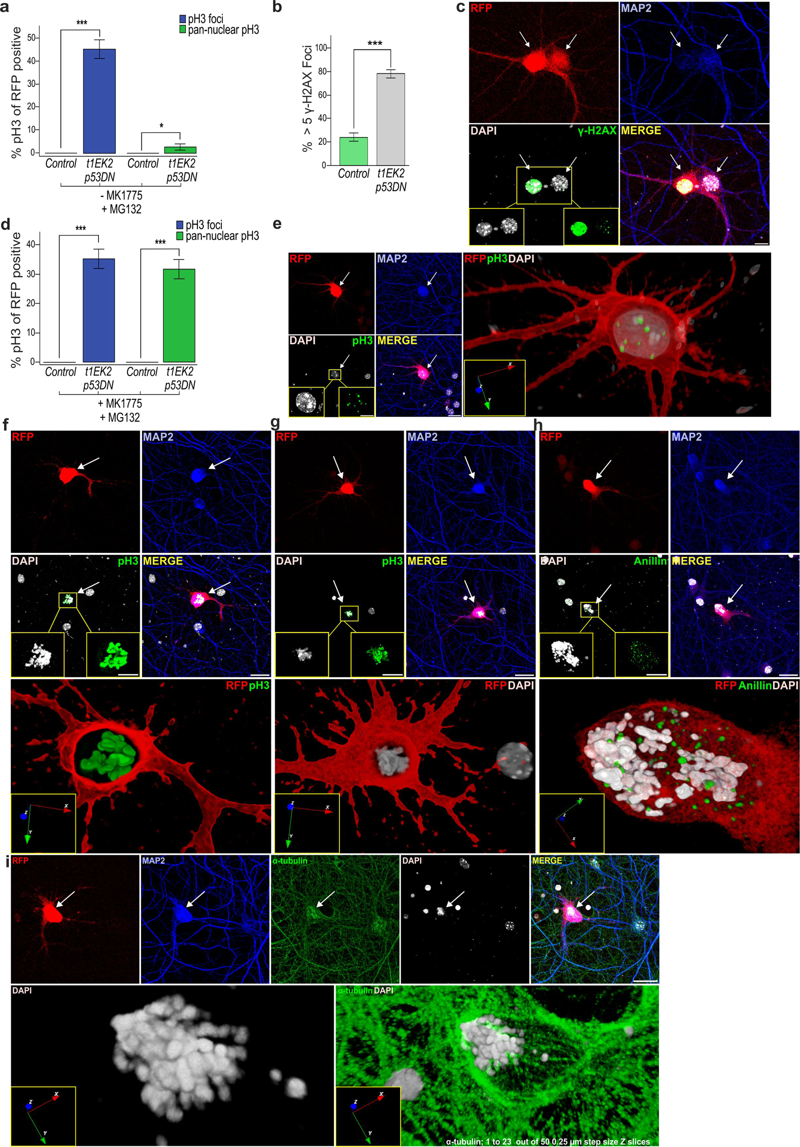
Wee1 inhibition enables G2/M transition in differentiated neurons. (a) Percentage of LacZ/p53DN- (Control) or t1EK2/p53DN-expressing neurons with pH3 foci (Control: n = 150; t1EK2/p53DN: n = 150) or pan-nuclear pH3 staining (Control: n = 150; t1EK2/p53DN: n = 150) at 1.5 dpt. Anaphase onset was blocked with MG132. Control neurons were never positive for pH3. Three independent experiments were carried out. As control neurons never were never positive for pH3, statistical analysis was performed by comparing pH3-positive t1EK2 neurons with zero (***p < 0.001, *p < 0.05; one-tailed t test). (b) Percentage of LacZ/p53DN- (Control) or t1EK2/p53DN-expressing neurons with more than 5 γ-H2AX foci (Control: n = 150; t1EK2/p53DN: n = 150) at 1.5 dpt (see Supplementary Fig. S1c for additional γ-H2AX results). Three independent experiments were carried out (***p < 0.001; Fisher’s exact test). (c) Confocal image of pan-nuclear γ-H2AX staining of an interphase nucleus (left neuron) and γ-H2AX foci of a prophase-like nucleus (right neuron) (see Supplementary Video S1). (d) Percentage of LacZ/p53DN- (Control) or t1EK2/p53DN-expressing neurons (Control: n = 150; t1EK2/p53DN: n = 150) at 1.5 dpt with pH3 foci or pan-nuclear pH3 staining after G2 checkpoint abrogation with MK1775. Anaphase onset was blocked with MG132. Control neurons are never positive for pH3. Three independent experiments were carried out. As control neurons never were never positive for pH3, statistical analysis was performed by comparing pH3-positive t1EK2/p53DN neurons with zero (***p < 0.001, *p < 0.05; one-tailed t test). (e–g) Confocal images and 3D reconstructions of a pH3 foci-positive neuron consistent with late G2 (e) and neurons with pan-nuclear pH3 staining consistent with prometaphase/metaphase (f, see also Supplementary Video S2, g). See also Supplementary Fig. S1j–p. Blue, red and green arrows represent 3D orientation. (h) Confocal images and 3D reconstruction showing diffuse anillin staining in a t1EK2/p53DN-expressing neuron treated with MK1775 in prometaphase. Blue, red and green arrows represent 3D orientation. (i) Confocal images of a neuron with α-tubulin staining of putative mitotic spindle. Bottom panels: three-dimensional reconstruction of DAPI (left) and of slices 1 to 23 out of 50 from cytoskeleton α-tubulin staining to eliminate background (right). Graphs represent mean ± s.e.m. Arrows identify RFP positive neurons. Scale bars: 25 µm (c,e–i), 10 µm (i, bottom panels).