Figure 7
From: Forceful mastication activates osteocytes and builds a stout jawbone

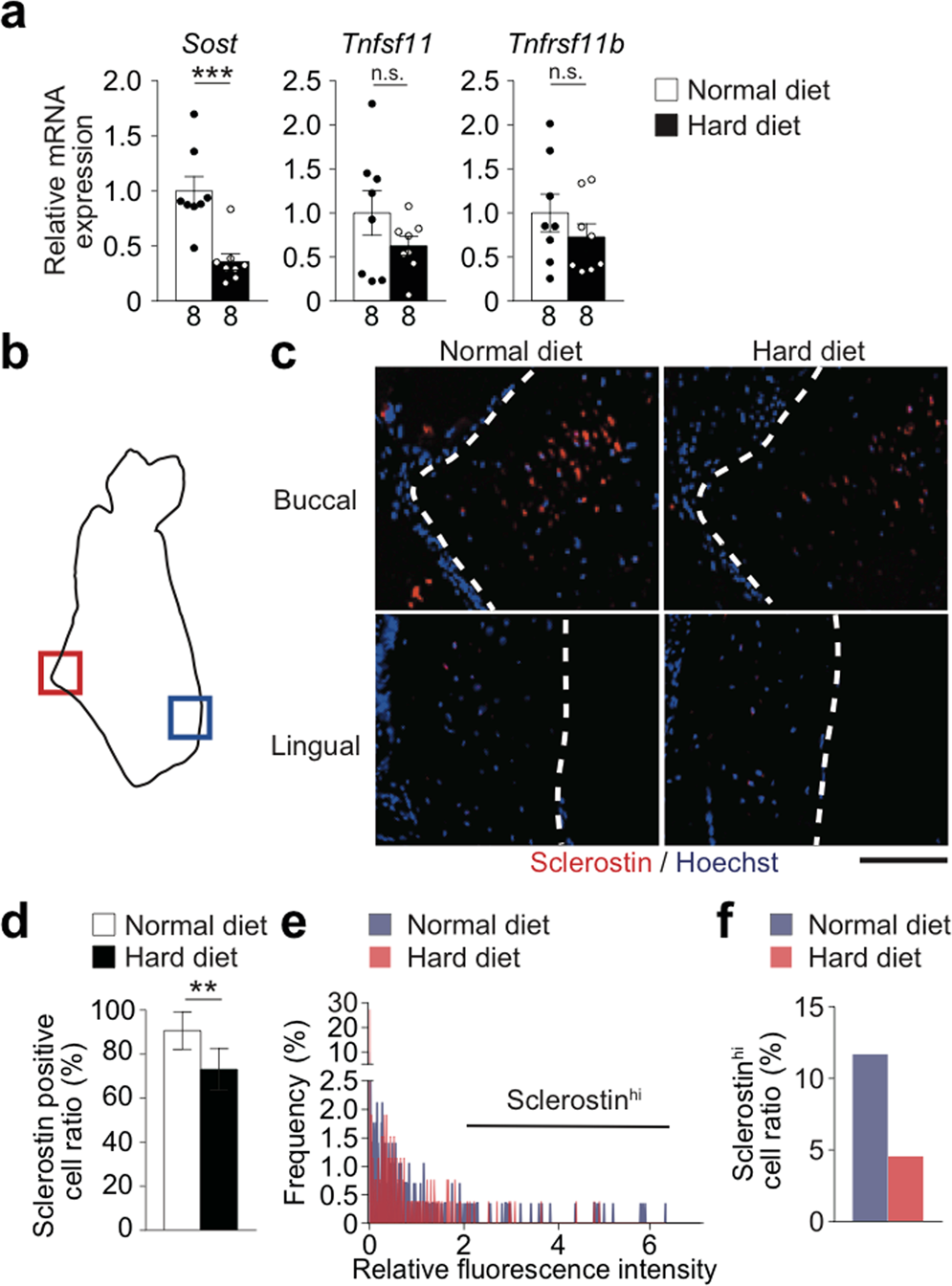
Increased mastication reduces sclerostin expression in osteocytes. Expression of the factors related to the suppression of bone formation and bone resorption. (a) mRNA expression of the cytokines in the mandibular angle (n = 8 per group). (b) Schematic of the coronal section of the mandibular bone indicating the region of interest. The regions within the red and blue squares (the buccal and lingual cortical bones, respectively) were analyzed. (c) Representative immunohistological images of the masseteric ridge of mice fed with the HD or ND. Sclerostin (red); and nuclei (blue). The dotted lines denote the bone surface. 2 sections per mouse and 4 mice each group were analyzed. Scale bar, 100 μm. (d) Sclerostin positive cell ratio calculated using the images obtained. (e) The distribution of the sclerostin expression intensity in individual cells, indicated by their fluorescence. In total, 200–250 cells per group were analyzed. (f) The proportion of osteocytes that highly express sclerostin. The number of biological replicates used in each animal experiment was shown under the corresponding bar. Student’s t test was conducted for statistical analysis. Error bars show the mean ± s.e.m. **p < 0.01; ***p < 0.001; n.s., not significant.