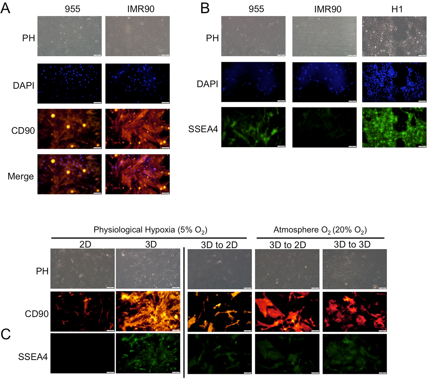
Figure 4

3D Physiological hypoxia cell culture selects for SSEA4 expressing tumor derived stromal cells. (A) Phase contrast and immunofluorescence staining of IMR90 lung fibroblasts and patient sample 955 patient tumor stromal cells for stromal marker CD90/Thy1 and nuclear stain DAPI. (B) Staining of stromal cells and human pluripotent embryonic stem cell line H1 for stage specific embryonic antigen-4 (SSEA4). (C) (left) SSEA4 expression of patient tumor stromal cell line 927 derived in either 2D or 3D hypoxia. (right) SSEA4 expression of patient tumor stromal cell line 927 3DH transferred to other environments. All scale bars are 100 μm.