Figure 2
From: Antibacterial activity of ovatodiolide isolated from Anisomeles indica against Helicobacter pylori

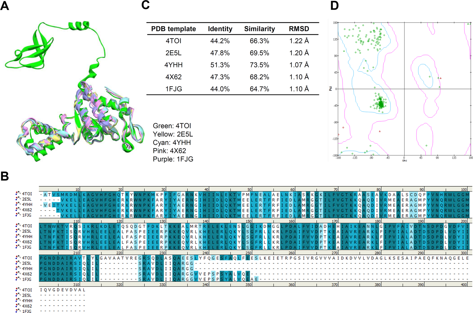
Molecular modeling of RpsB. (A) Superimposed RpsB models. (B) Multiple sequence alignments of ribosomal subunits. (C) Summary of sequence identify, similarity, and RMSD of structure models. (D) Ramachandran plot for the RpsB model.