Figure 2
From: Profibrotic epithelial phenotype: a central role for MRTF and TAZ

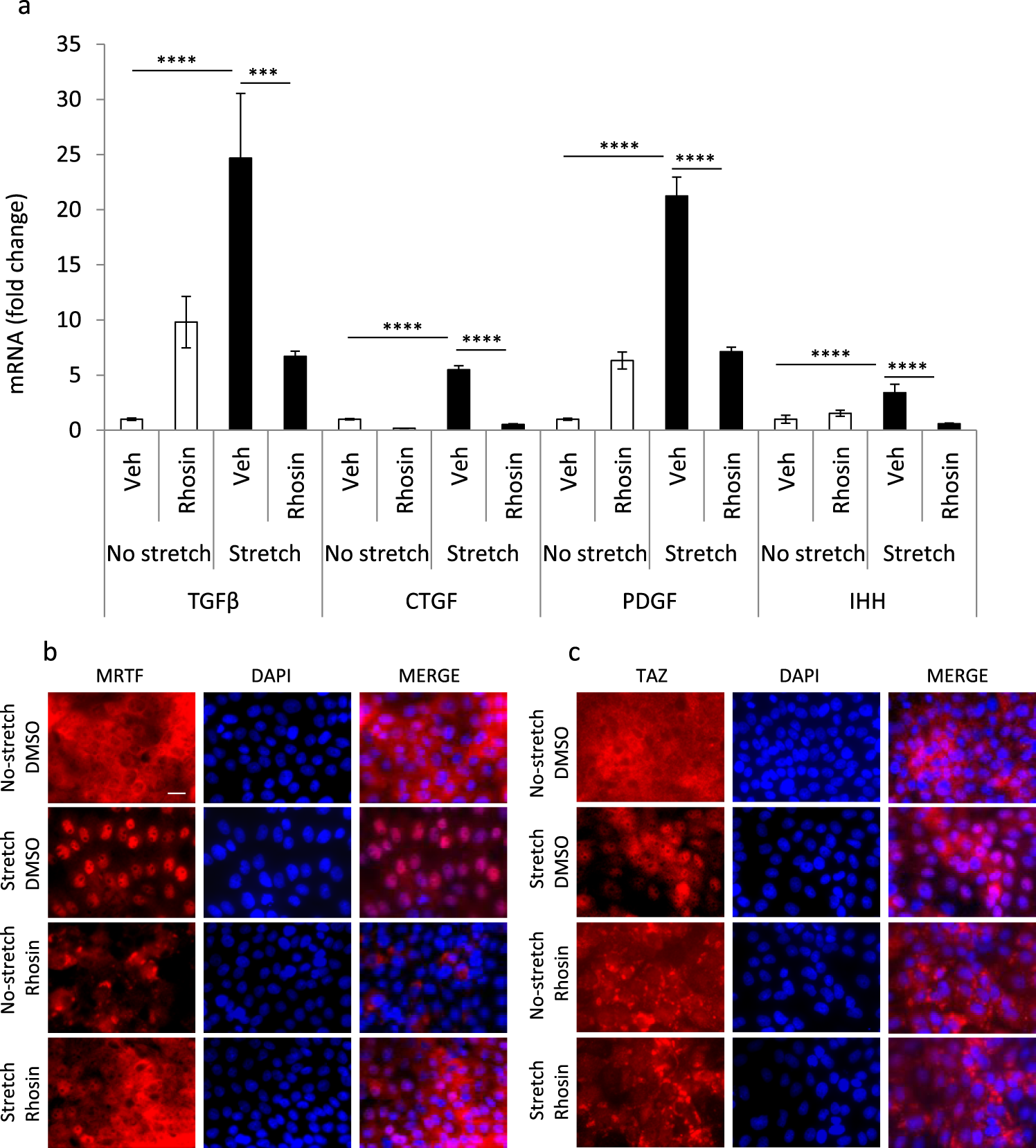
RhoA is a central mediator of mechanostress-induced expression of fibrogenic cytokines and nuclear translocation of MRTF and TAZ. LLC-PK1 cells, grown to confluence on Flexcell membranes, were pretreated with vehicle (DMSO) or the RhoA GTPase inhibitor Rhosin (10 μM) for 30 min and then left unstimulated or exposed to cyclic stretch (10% elongation 1 Hz) for 3 h. (a) mRNA levels for the indicated cytokines were determined by qPCR as in Fig. 1 (mean ± S.D, n = 3–6). (b). At the end of the experiments, cells on the Flexcell membranes were fixed and processed for immunostaining for MRTF and TAZ, as indicated. DAPI was used as a nuclear marker. Note that Rhosin prevented the stretch-induced increase in the mRNA level of each of the investigated cytokines and inhibited the nuclear translocation of both MRTF and TAZ. Scale bar: 10 μm.