Figure 3
From: Profibrotic epithelial phenotype: a central role for MRTF and TAZ

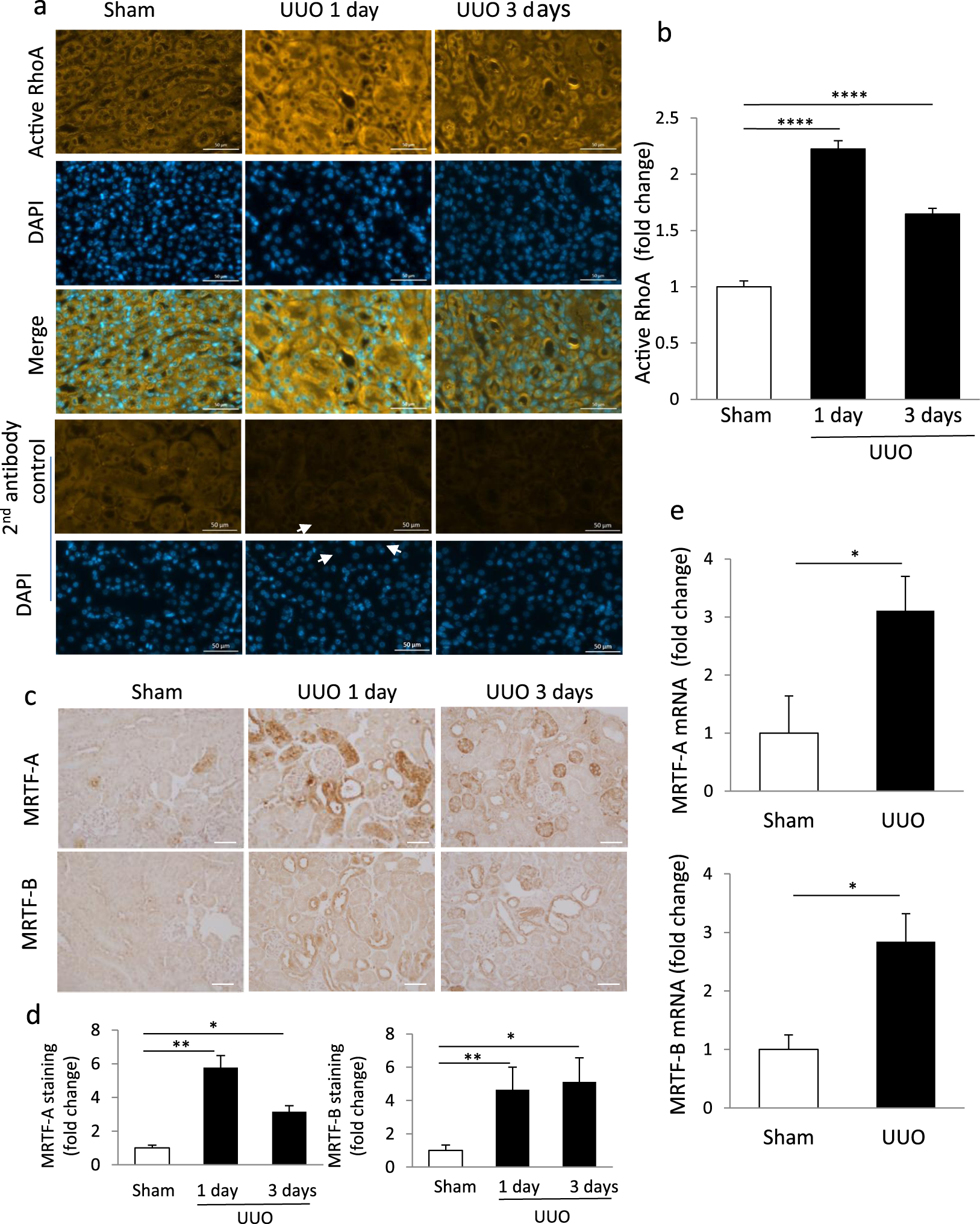
Early UUO provokes RhoA GTPase activation and increases total and nuclear MRTF expression in tubular cells. Mice were sham operated or underwent UUO (1 or 3 days as shown), as described in the Methods. (a,b) Renal tissue sections were processed for immunohistochemical analysis using a primary antibody specific for active RhoA. Nuclei were stained with DAPI. Bar: 50 μm (a). Intensity of the labeling was quantified in >20 selected areas of 100 μm diameter/animal in 2–3 animals in each group, using the Zen software. The intensities were background corrected by subtracting the average labeling obtained in samples exposed to the secondary antibody only. (c) Immunohistochemical staining was performed for MRTF-A (upper panels) or MRTF-B (lower panels on kidney section obtained after sham (n = 3) 1-day (n = 4) or 3-day (n = 3) UUO surgery. Bar: 50 µm. (d) Staining intensities were quantified as in (a) using 5–7 randomly selected fields in 3 sham and 4 UUO animals in each group. (e) Whole kidney extracts were prepared from sham (n = 3) or UUO-treated mice (3 days, n = 4) and mRNA levels for MRTF-A (upper panel) and MRTF-B (lower panel) were quantified by qPCR.