Figure 2
From: Carbohydrate Metabolic Compensation Coupled to High Tolerance to Oxidative Stress in Ticks

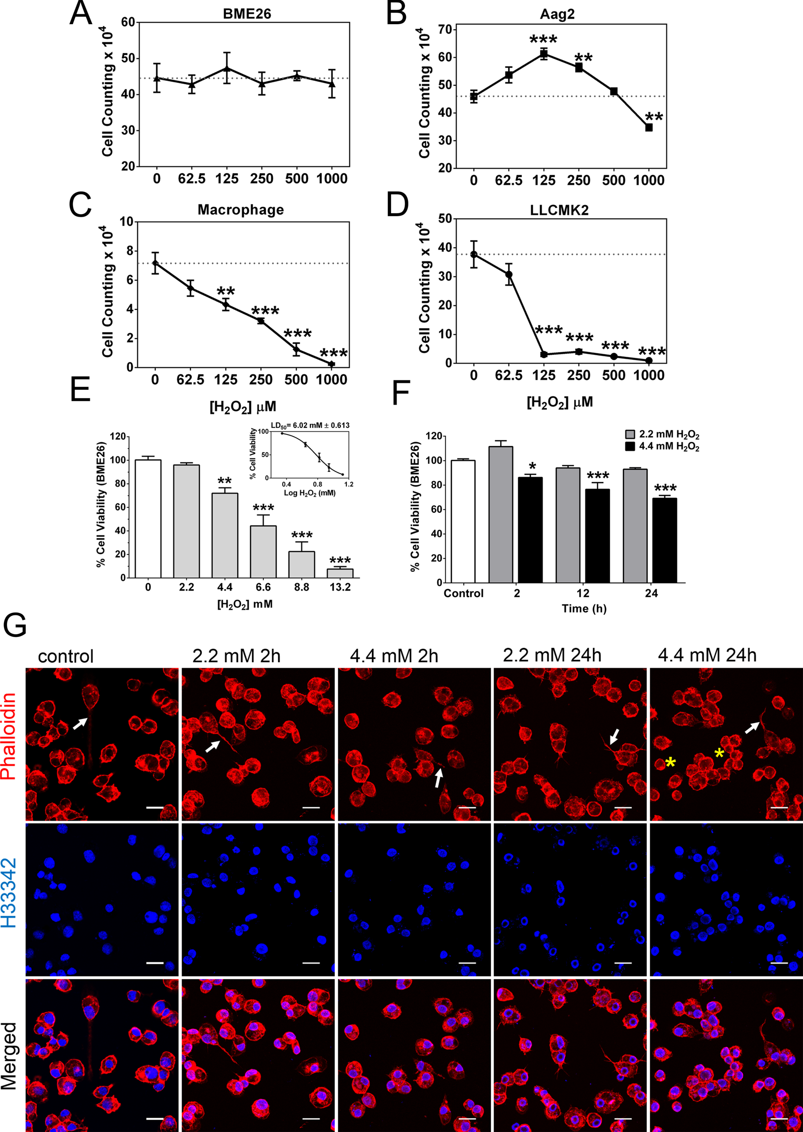
BME26 tick cells tolerate H2O2 overexposure compared to other mammalian cell lines. (A–D) Comparison of cell viability was determined using a Neubauer hemocytometer with trypan blue exclusion technique, in four different cell types 24 h after challenge with increasing H2O2 concentrations (from 62.5 μM to 1000 μM H2O2). (A) Embryonic Rhipicephalus microplus BME26 cell line; (B) embryonic Aedes aegypti Aag2 cell line; (C) BLACK6 mouse macrophage primary culture cells; (D) Rhesus monkey kidney epithelial LLCMK2 cell line. The dotted line (100%) represents untreated control (absence of H2O2). (E) BME26 cells viability was measured by MTT assay 24 h after H2O2 addition at increasing concentrations ranging from 2.2 mM to 13.2 mM. Insert shows LD50 at approximately 6.02 mM. (F) BME26 cells viability was assessed by MTT assay 2 h, 12 h and 24 h after H2O2 addition at 2.2 mM (non-lethal) and 4.4 mM (~LD25) concentrations. (G) BME26 cells morphology was observed under a confocal laser scanning microscope, Zeiss LSM 710. Cytoskeletal architecture (red) and nuclei (blue) were observed using Phalloidin-Texas Red and Hoechst 33342 staining, respectively. White arrows show the filopodia and yellow asterisks show cells with a rounded shape. Scale Bar: 20 µm. The experiments were performed with three independent biological samples in three experimental replicates each, *p < 0.05, **p < 0.01, ***p < 0.001, compared to control in Tukey’s multiple comparisons test.