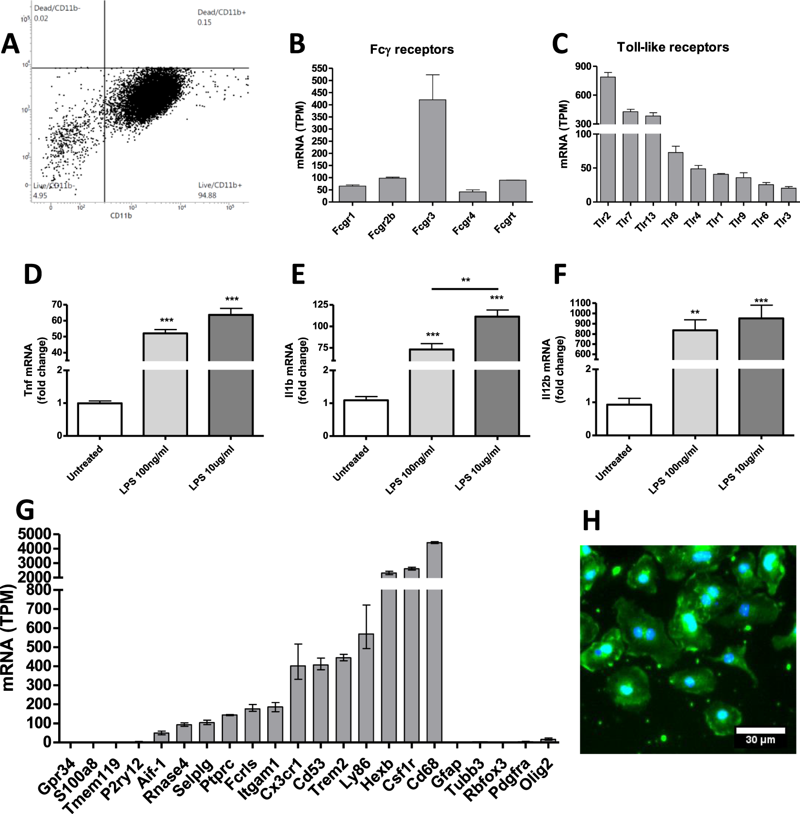
Figure 1

Characterization of primary microglia culture from P1 mice. (A) Flow-cytometry performed on cultured microglia showed that 94.88% of live cells (APC-Cy7low) were CD11b positive (CD11b+). Gene expression profiling using RNA-Seq revealed that the cells expressed mRNA for (B) all Fcγ receptors and (C) Toll-like receptors (TLR). Following challenge with lipopolysaccharide (LPS) for 3 hours cells up-regulated mRNA encoding the proinflammatory cytokines (D) Tnf, (E) Il1b and (F) Il12b in an LPS concentration-dependent manner. (G) Gene expression profiling using RNA-Seq revealed low to medium expression of markers of immature and mature neurons and oligodendrocytes Tubb3 (βIII Tubulin), Rbfox3 (NeuN), Pdgfra (Platelet Derived Growth Factor Receptor Alpha) and Olig2 (Oligodendrocyte Transcription Factor 2). High expression of several microglia mRNA markers was observed and low expression of mature microglia markers Gpr34, S100a8, Tmem119, P2ry12. (H) Immunocytochemistry verifying cellular expression of Iba-1 colocalizing with nuclei. Bars in (B,C,G) are mean values plotted with entire range of dataset. Bars in (D–F) are mean (SEM). Statistics was performed using one-way ANOVA with Tukey’s posttest **p < 0.01 ***p < 0.001. Data in (A,H) were produced in one biological replicate each.