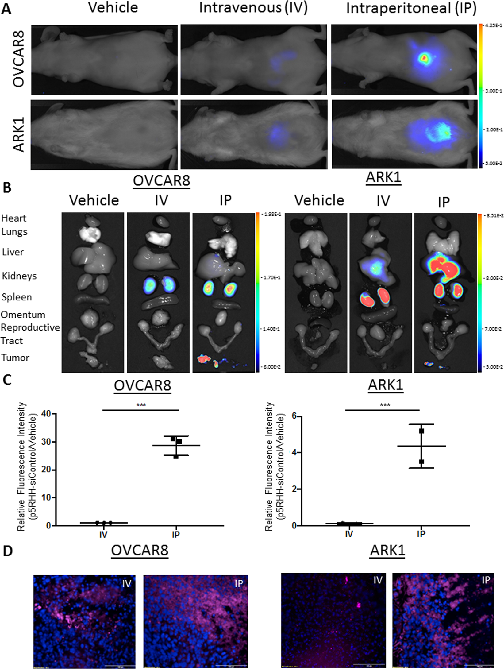
Figure 3

p5RHH-siControl-Quasar 705 nanoparticles localize to tumor cells in mouse xenograft models. Representative (A) in vivo and (B) ex vivo biodistribution images of IV- or IP-injected p5RHH-siControl-Quasar 705 probed nanoparticles in ARK1 and OVCAR8 tumor-bearing mice. (C) Quantitation of tumor fluorescence in mice injected with p5RHH-siControl-Quasar 705 relative to tumor fluorescence in mice injected with vehicle. (D) Representative images of ARK1 and OVCAR8 tumor cells in mice. Blue, nuclear dye DAPI; pink, Quasar 705 fluorescence. Data are represented as mean +/− SD. ***P < 0.001 by unpaired t-test.