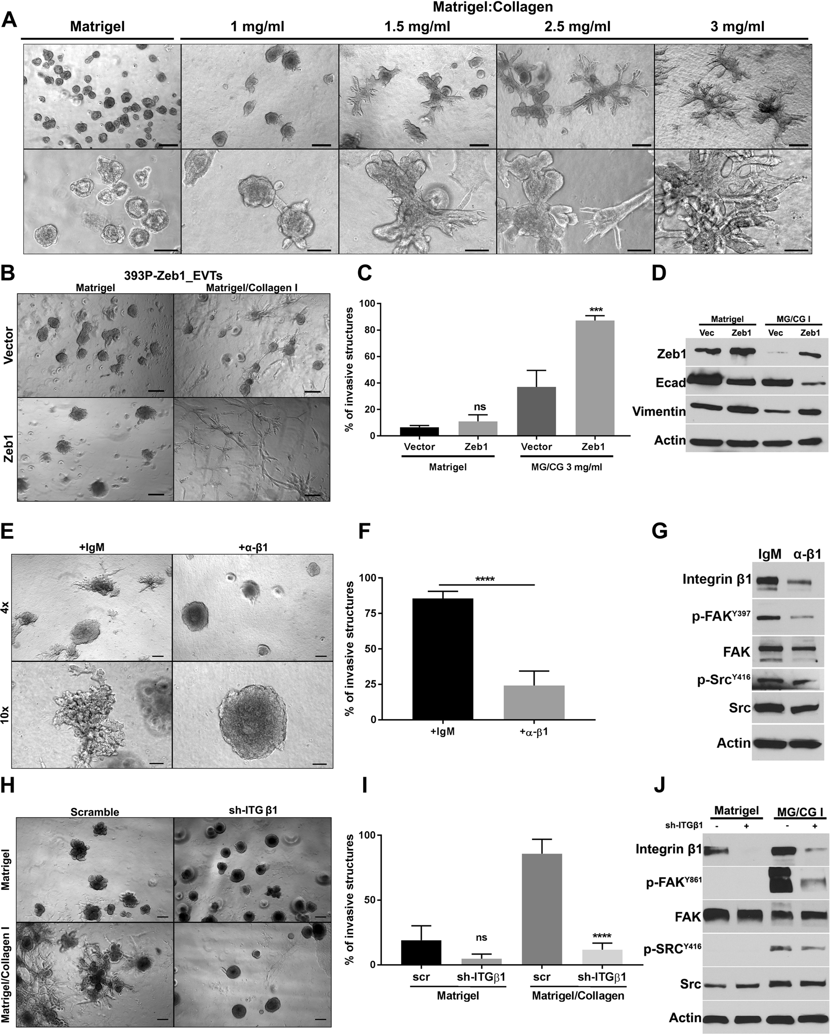
Figure 3

Extracellular matrix manipulations induce phenotypic alterations in EVTs. (A) EVTs are cultured in Matrigel or Matrigel/Collagen I with different concentrations of Collagen I for 5 days. (B) 393P_vector and 393P_Zeb1 EVTs are cultured in Matrigel and Matrigel/Collagen I (3 mg/ml) for 5 days (scale bar is 200 µM). (C) Invasiveness of EVTs in response to intrinsic (Zeb1) or extrinsic (Collagen I) manipulation is compared. Percentage of invasive structures were calculated for each condition. ***p < 0.0001. (D) Western blot analysis to show an EMT is induced with Zeb1 overexpression but not with matrix alteration. (E) 344SQ_EVTs are cultured in Matrigel/Collagen I (3 mg/ml) and treated with an ITGβ1-blocking antibody or IgM control for 5 days. (F) For each condition, 500 structures were scored for invasiveness. (G) Western blot analysis of FAK/Src signaling in EVTs treated with ITGβ1-blocking antibody. (H) 344SQ_scr and 344SQ_shITGβ1 EVTs are cultured in Matrigel and Matrigel/Collagen I (3 mg/ml). Images taken at day 5 and scale bar is 200 µM. (I) Percentage of invasive structures were calculated for each condition. ***p < 0.0001 (J) Western blot analysis to show integrin β1 knockdown and FAK/Src signaling.