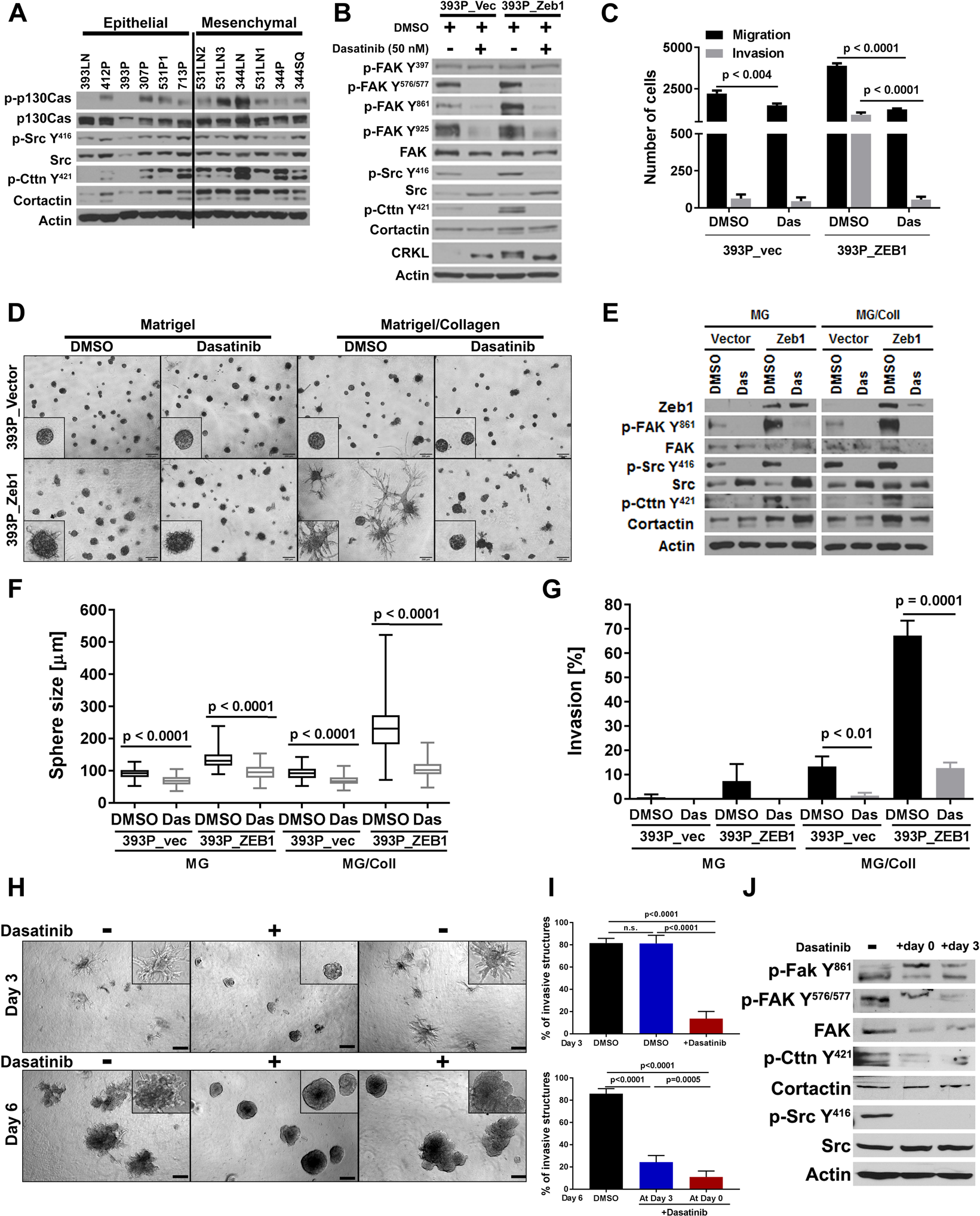
Figure 4

Src pathway is activated in mesenchymal cells and required for initiation and maintenance of invasion. (A) Western Blot analysis shows increased Src pathway activation in the mesenchymal cells lines and in cell lines stably expressing Zeb1 (B), which is inhibited upon a 7 hr treatment with dasatinib. (C) Dasatinib treatment inhibits the migratory and invasive ability of mesenchymal cells in Transwell assays. (D) 393P_Zeb1 and control cells grown in 3D cultures. Invasion of 393P_Zeb1 cells in a mixture of Matrigel/Collagen I (1.75 mg/ml) is inhibited upon dasatinib treatment (50 nM). Images were taken at day 7 after a 3 day treatment. (E) Western blot analysis of dasatinib treatment in 3D assays in Matrigel and Matrigel/Collagen I shows inhibition of the Src pathway. Quantification of (F) sphere size and (G) invasiveness of cells in 3D cultures from (D). Represented is the average of 3 wells, each measuring 30 structures in size and scoring 50 structures for invasiveness. (H) Dasatinib treatment of EVTs cultured in Matrigel/Collagen I (3 mg/ml) before (at day 0) and after initiation of invasion (day 4). Images were taken at day 3 and day 6. (I) Quantification of invasive structures before and after dasatinib treatment. For each condition, 500 structures were scored for invasiveness. (J) Western blot analysis shows Src-signaling is inhibited.