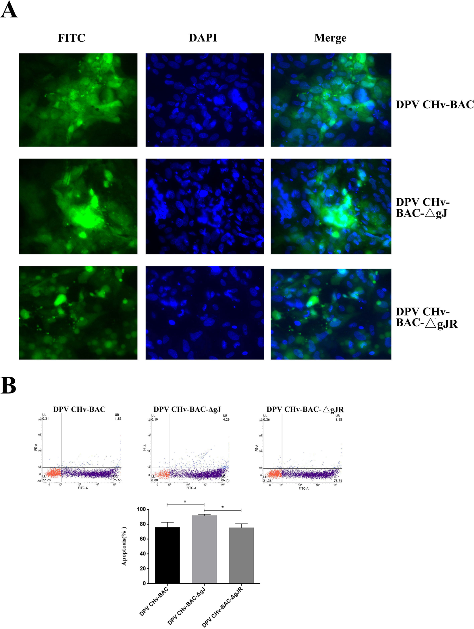
Figure 9
From: Molecular characterization and antiapoptotic function analysis of the duck plague virus Us5 gene

Anti-apoptosis ability of DPV CHv-BAC parental viruses, DPV CHv-BAC-ΔgJ mutant viruses and CHv-BAC-ΔgJR rescueviruses. (A) The apoptosis DEF cells of recombination viruses relative to the parental virus were investigated at 48 hpi utilizing DAPI staining. (B) The apoptosis DEF cells of recombination viruses relative to the parental viruses were investigated at 48 hpi utilizing Flow Cytometry. All data are presented as the means ± SD from three individual experiments. p* < 0.05 compared to the DPV CHv-BAC parental viruses and the DPV CHv-BAC-ΔgJR rescue viruses.