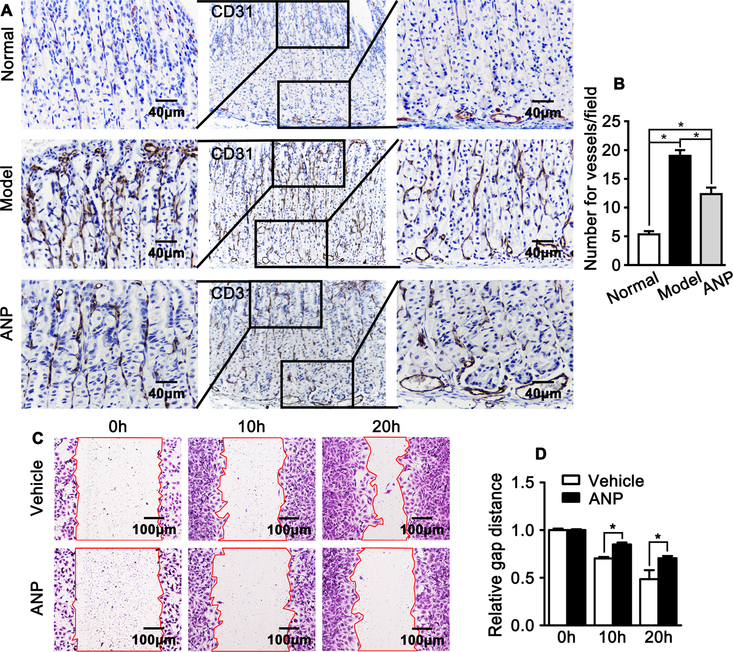
Figure 3

Andrographolide suppresses endothelial activity. (A) Representative Immunohistochemistry staining of endothelial specific gene CD31 in gastric wall and quantification of the capillary numbers in mucosa layer displayed in (B). Data were presented as mean ± SEM (n = 8, *P < 0.05). (C) Scratch wound healing assay was performed to observe the migration of HUVEC-C treated with andrographolide at different time point visualization by crystal violet staining and relative gap distance was quantified in (D). Data presented as mean ± SEM, each group repeated triplicated.