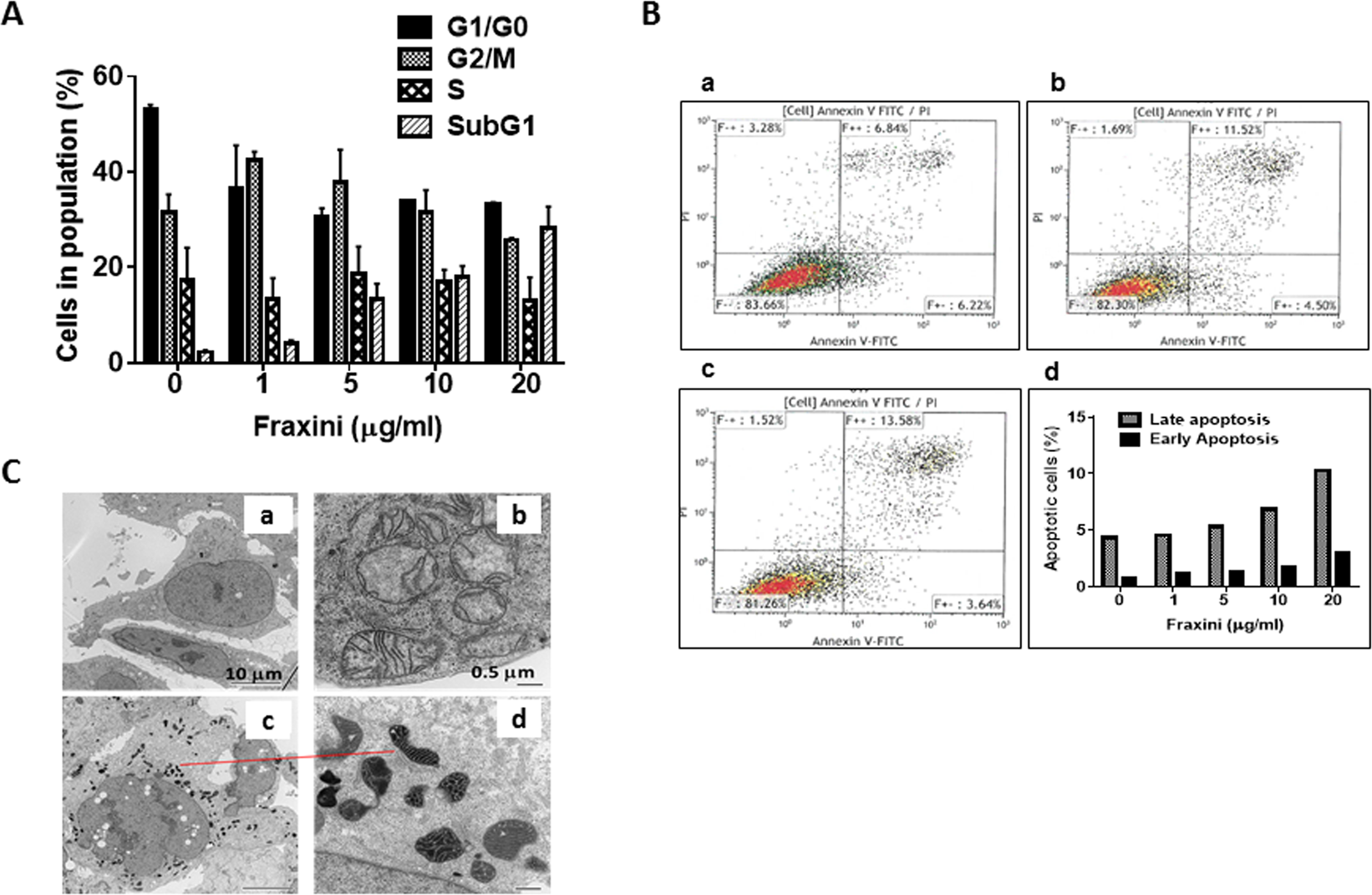
Figure 2

Fraxini inhibited the growth of Hep3B cells via inducing apoptosis. (A) Cell-cycle analysis in Hep3B cells treated with control or Fraxini (1 μg/ml–20 μg/ml); independent experiments performed in triplicate. (B) Flow cytometry analysis for apoptosis in Annexin V–stained Hep3B cells. a. Control; b. Fraxini (5 μg/ml); c. Fraxini (10 μg/ml); d. Quantification results for early- and late-stage apoptosis. (C) Compared with untreated cells (a,b), cells treated with Fraxini (10 μg/ml, c,d) had notably more vacuoles in the nuclei and had extremely condensed mitochondria in the perinuclear position.