Figure 6

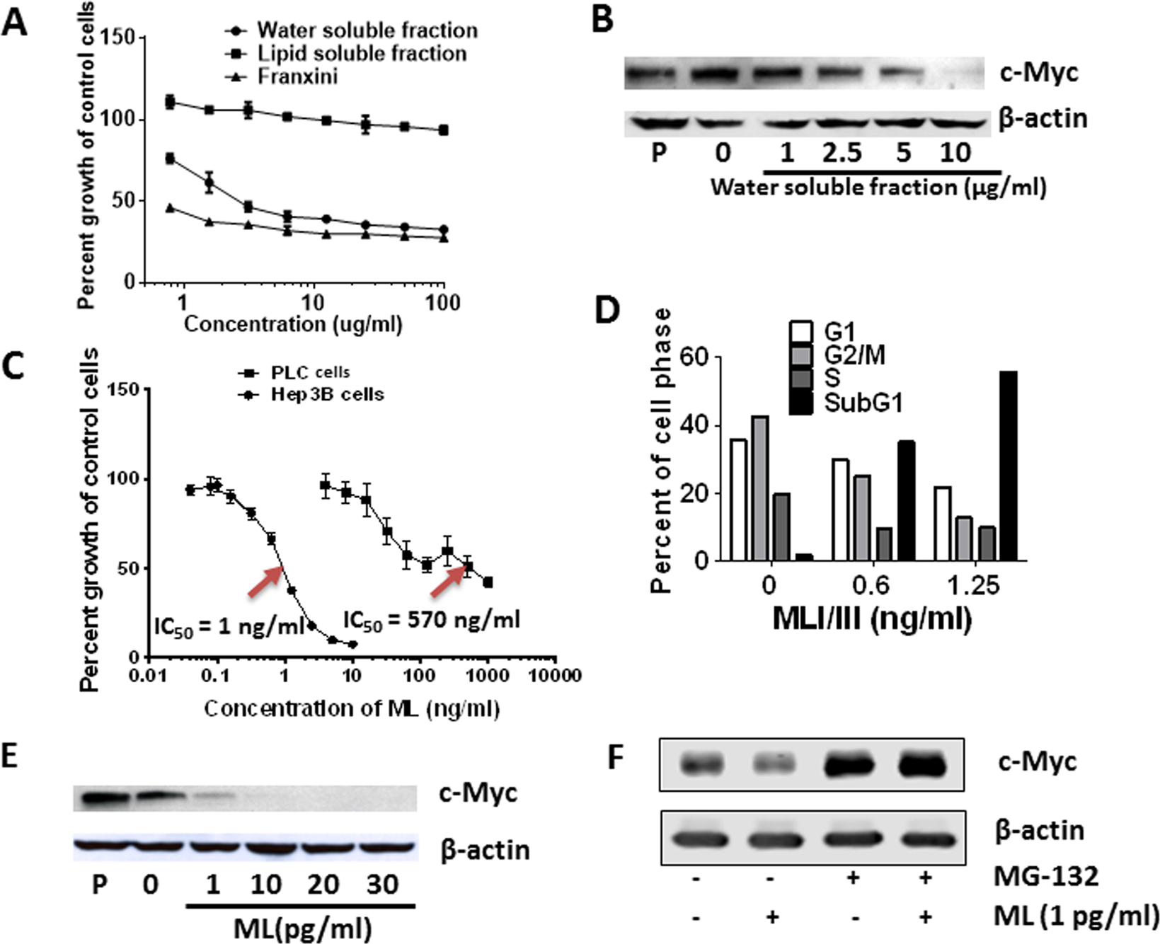
Mistletoe lectin (ML) regulated hepatocellular carcinoma cell growth and c-Myc expression. Water soluble fraction of Fraxini reduced growth of Hep3B cells (A) and protein expression of c-Myc (B). (C,D) ML was more potent in reducing the growth of Hep3B than PLC cells potentially through induction of apoptosis. ML treated Hep3B cells showed concentration dependently less expression of c-Myc protein (E), which was blocked by MG-132. (F) Abbreviations: (P), parental.