Figure 3
From: Electrotaxis of Glioblastoma and Medulloblastoma Spheroidal Aggregates

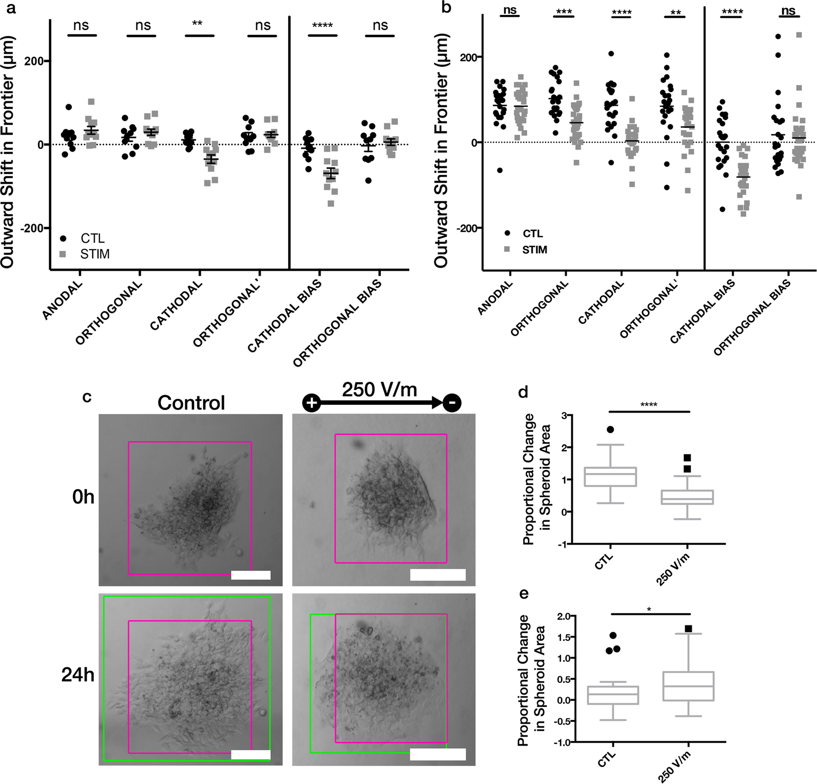
DAOY spheroidal aggregates exhibit anodal electrotaxis. (a) Quantitative assessment of the outward shift of aggregate frontiers after 8 h for no electrical field (CTL, n = 10) and 250 V/m (STIM, n = 11). **p = 0.0032; ****p < 0.0001; by Two-way ANOVA and Holm-Sidak post-hoc test. Mean ± SEM shown. (b) Quantitative assessment of the outward shift of aggregate frontiers after 24 h for DAOY with no dcEF (CTL, n = 23) or 250 V/m (STIM, n = 29). **p = 0.0032; ***p = 0.0007; ****p < 0.0001; by Two-way ANOVA and Holm-Sidak post-hoc test. (c) Example spheroid morphology before and after experiment, with and without 250 V/m dcEF for DAOY spheroidal aggregates after 24 h. Bounding boxes are colored for time = 0 (pink), time = 24 h (green). (d,e) Proportional change in spheroid area from time = 0 to time = 8 for (d) DAOY, and (e) U87 mg spheroidal aggregates. *p = 0.0133; ****p < 0.0001; by One-way ANOVA and Holm-Sidak post-hoc test. Mean ± Tukey box plots shown. Scale: 200 μm.