Figure 5
From: Electrotaxis of Glioblastoma and Medulloblastoma Spheroidal Aggregates

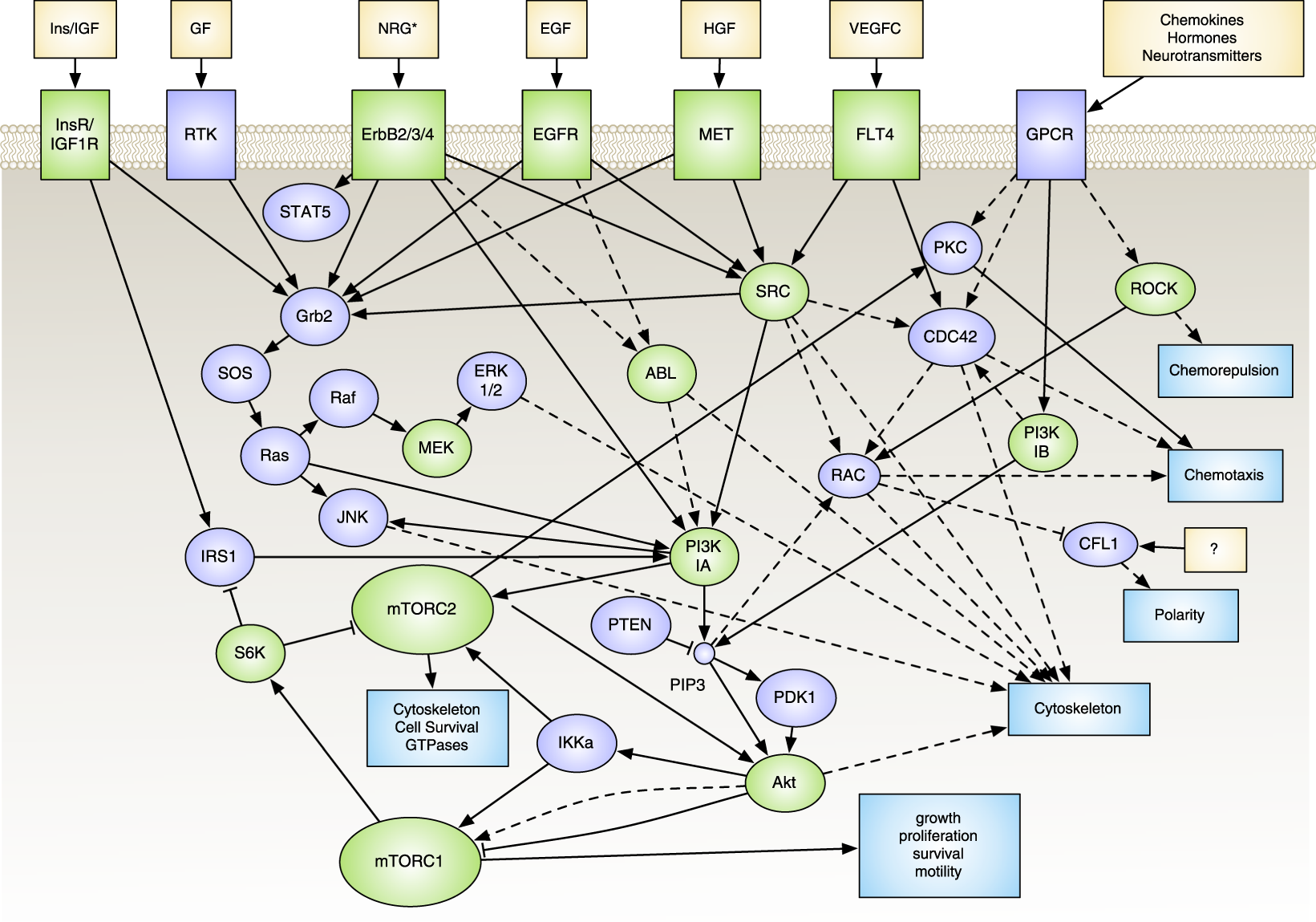
Abridged pathway network for selected targets. Inhibited components are highlighted in green. Data obtained from multiple KEGG pathways72.
From: Electrotaxis of Glioblastoma and Medulloblastoma Spheroidal Aggregates

Abridged pathway network for selected targets. Inhibited components are highlighted in green. Data obtained from multiple KEGG pathways72.