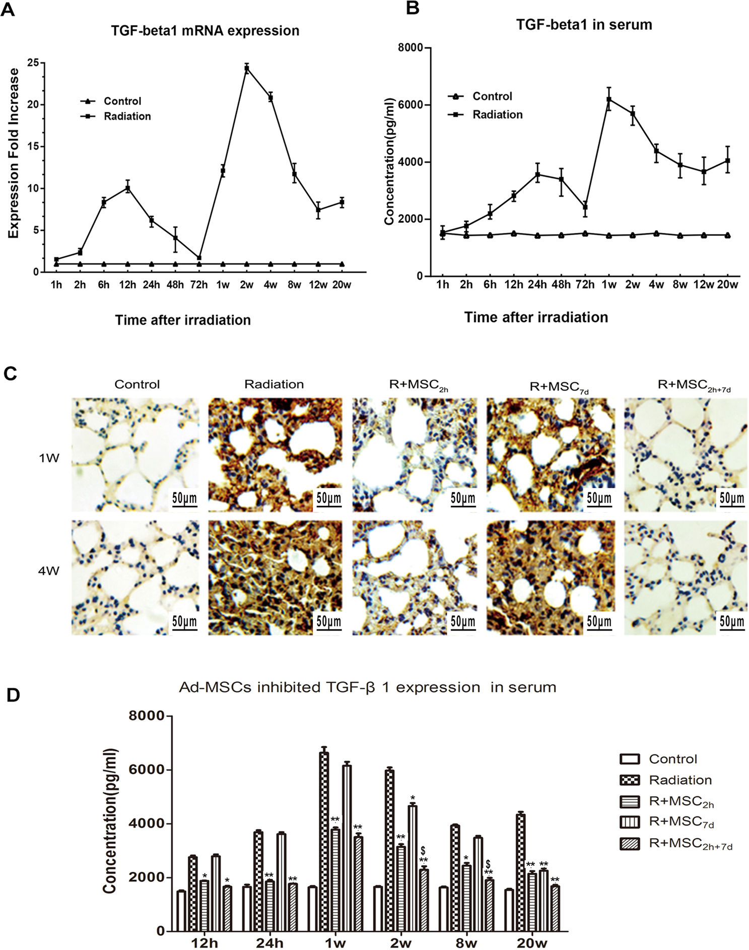
Figure 3

Lung radiation increased pro-fibrotic factor TGF-β1 production, and Ad-MSCs inhibited its levels in the lungs. (A) RT-PCR-based estimation of TGF-β1 mRNA expression in lung tissues at different time points (1, 2, 6, 12, 24, 48 and 72 hours, and 1, 2, 4, 8, 12 and 20 weeks) after 15 Gy of thoracic irradiation. (B) Serum TGF-β1 levels as detected using enzyme-linked immunosorbent assay (ELISA) kits, according to manufacturer’s instructions, during the 20-week time period. Control: TGF-β1 expression in serum and lung tissues in non-irradiated lung tissues of control animals. Three rats per time point were analyzed; each dot represents the mean of two measurements. (C) Assessment of TGF-β1 expression using the IHC method at one and four weeks. Magnification: ×400. Scale bar: 50 μm. (D) The analysis of TGF-β1 expression in serum samples using the ELISA method at different time points at post-irradiation. Data were presented as mean ± standard deviation (*P ≤ 0.05 vs. the radiation group,**P ≤ 0.01 vs. the radiation group; $P ≤ 0.05vs. R + MSC2h group, $$P ≤ 0.01 vs. the R + MSC2h group).