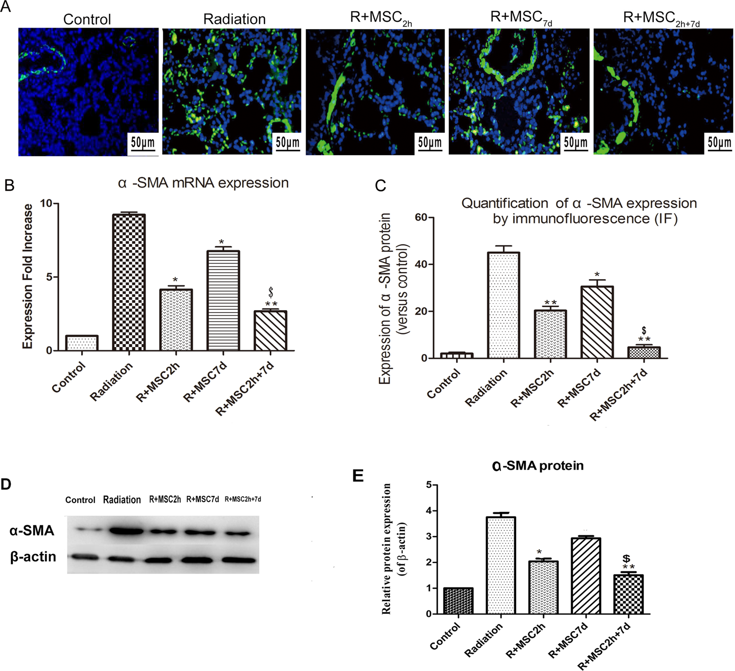
Figure 4

Analysis of α-SMA expression in lung tissues. (A) The assessment of α-SMA expression by immunofluorescence (IF) in lung tissue sections obtained from controls and the different treatment groups after four weeks of irradiation. Magnification: ×400. Scale bar: 50 μm. (B) The mRNA α-SMA expression analysis after four weeks of thoracic irradiation. β-actin expression was used as an internal control, and fold expression values were normalized to controls. (C) The quantification of α-SMA protein expression, as detected by IF after four weeks, and the analysis of five random images per group. The fluorescence intensity of α-SMA was quantified using an LAS3000 apparatus (Fujifilm, Raytest, Courbevoie, France). (D) The protein expression levels of α-SMA in lung tissues were analyzed by western blot after four weeks. The representative bands are shown. Full-length gels and blots are included in the Supplementary Fig. 1. (E) The density values of blots were normalized to the internal control, β-actin. The band intensity was quantified using the LAS3000 apparatus (Fujifilm, Raytest, Courbevoie, France). Data were presented as mean ± standard deviation (*P ≤ 0.05 vs. the radiation group, **P ≤ 0.01 vs. the radiation group; $P ≤ 0.05 vs. the R + MSC2h group, $$P ≤ 0.01 vs. the R + MSC2h group).