Figure 6
From: Highly Mutable Linker Regions Regulate HIV-1 Rev Function and Stability

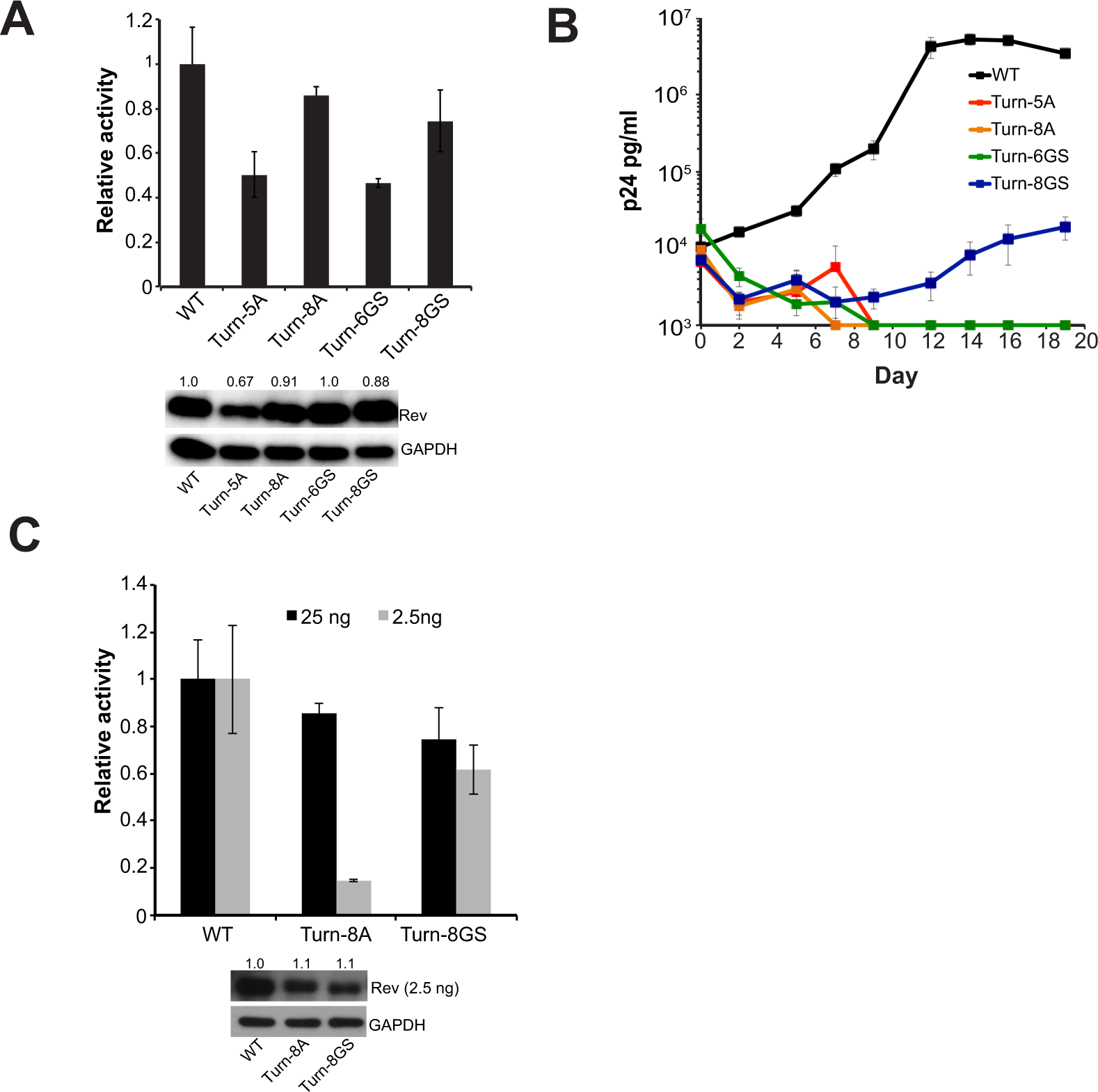
The turn plays an intriguing role in Rev function (A) Reporter assay monitoring function of Rev constructs with mass substitution of turn residues 26–33. Data are mean ± standard deviation (s.d) of biological replicates. Western blots below show protein expression for Strep-tagged Rev and GAPDH as loading control. Numbers above blots represent quantified band intensities for Rev mutants relative to WT-Rev. The Turn-5A mutant shows reduced Rev expression suggesting that it might be less stable than the other mutants. (B) Corresponding viral replication spread experiments. Viral p24 levels below 1000 pg/ml are shown as 1000 pg/ml in the plots for illustration purposes. Data are mean ± s.d of biological triplicates. (C) Reporter assay monitoring export activity at 25 ng and 2.5 ng of transfected Rev plasmid. Western blots below showing protein expression for Strep-tagged Rev (at 2.5 ng only) and GAPDH as loading control. Data are mean ± standard deviation (s.d) of biological replicates and numbers above blots represent quantified band intensities for Rev mutants relative to WT-Rev. Export activity for both quantities of transfected Rev before normalization are shown in Fig. S3.