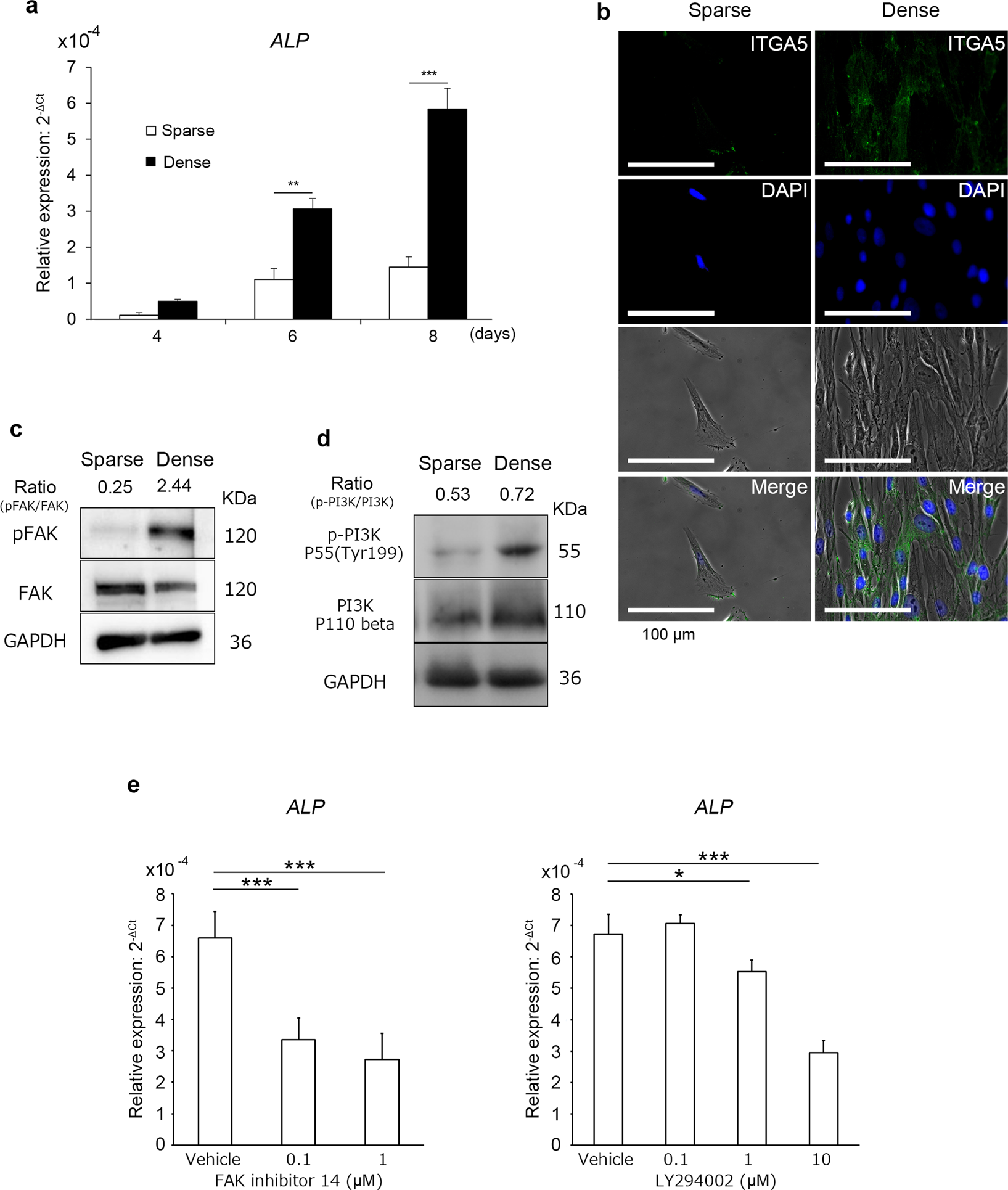
Figure 5

ALP expression and integrin, FAK, and PI3K signaling. Cells in both groups were reseeded at 1 × 104 cells/cm2. (a) ALP mRNA expression by RT-rPCR. ΔCt was calculated as Ct(ALP) - Ct(GAPDH). The error bar is SD (n = 3). **p = 0.001 and ***p = 0.0002 (F-test and Student’s t-test). (b) Integrin alpha 5 (ITGA5) expression by immunofluorescence. (c) Expression of p-FAK and FAK by western blotting. (d) Expression of p-PI3K p55 and PI3K p110 beta by western blotting. (e) ALP mRNA expression in dDPSCs in the presence of FAK inhibitor (FAK inhibitor 14) or PI3K inhibitor (LY294002). ΔCt was calculated as Ct(ALP) - Ct(GAPDH). The error bar is SD (n = 4). *p = 0.0193 and ***p = 0.0001 (one-way ANOVA with post-hoc Dunnett’s multiple comparisons test).