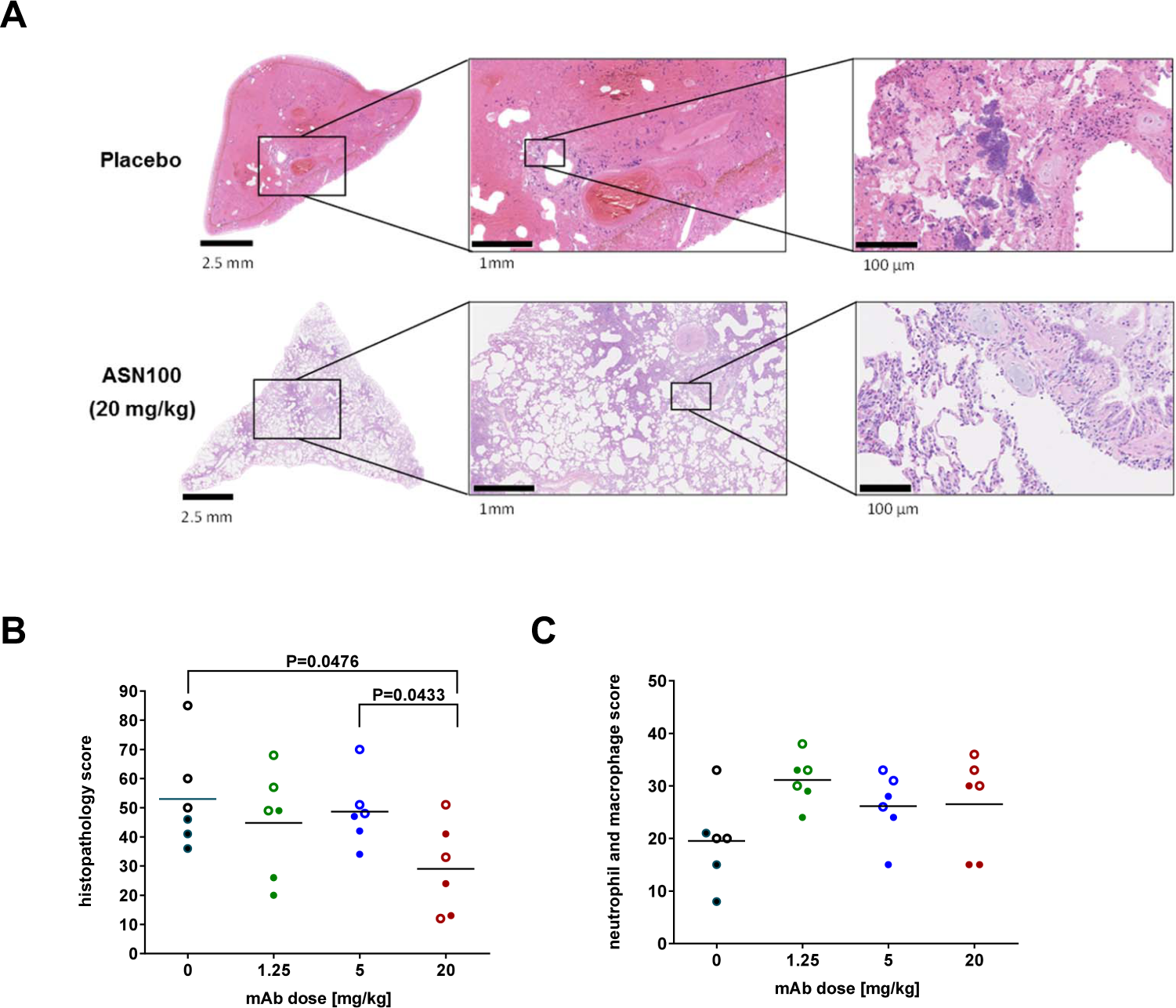
Figure 4

ASN100 improves the histological lung pathology and immune-cell counts in necrotizing pneumonia. 24 hours prior to lethal intra-tracheal challenge with the S. aureus LAC strain, rabbits were intravenously immunized with ASN100 (1.25, 5, or 20 mg/kg) or placebo. Animals were sacrificed 12 hours post challenge and sections of each pulmonary lobe were stained by H&E. (A) Representative sections of the central pulmonary lobes (with respective magnifications of areas of interest) of rabbits receiving either placebo or ASN100 (20 mg/kg). Cumulative sum of the lung tissue damage (B) as well as neutrophil and macrophage counts (C), based on semi-quantitative histopathological qualifiers which was scored for each pulmonary lobe. Individual animals are represented by open and closed symbols for two independent studies and lines indicate the group mean values. P-values were calculated based on group-comparison by the Mann-Whitney test and are shown for all statistically different comparisons.