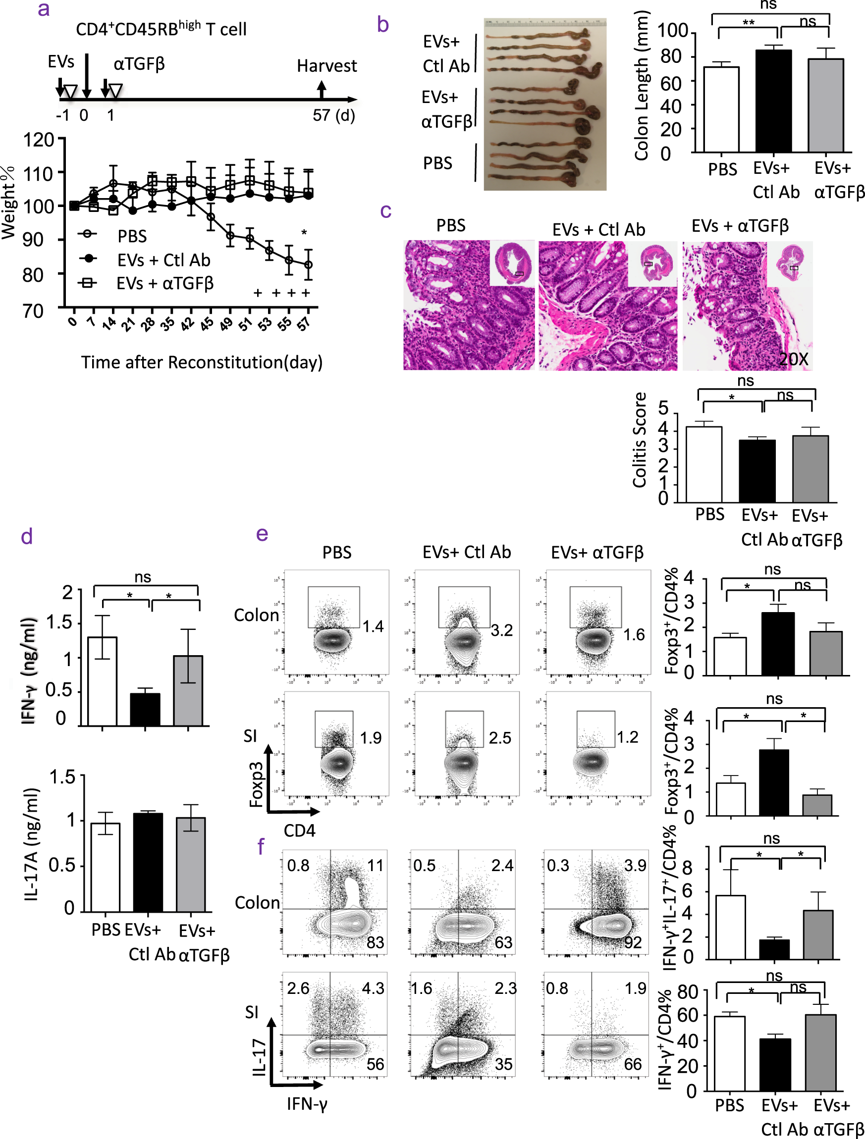
Figure 4

EVs treatment ameliorates colitis. (a) Disease course of colitis: Rag1−/− mice were injected with PBS (PBS, n = 4), EVs in combined with control antibodies (EVs + Ctl Ab, n = 4), or EVs in combined with anti-TGFβ antibodies (EVs + αTGFβ, n = 4), prior to and after transfer of CD4+CD45RBhigh T cells (300,000 cells). The body weight was monitored twice per week. Small intestine (SI), colon, mesenteric lymph node and spleen were harvested on day 57. Data were representative for three independent experiments. (b) The colon length of mice (n = 4). (c) Histological examination (H&E stain, X20 and X2 (insert)) (left) and colitis score (right) of colons. (d) Serum IFN-γ and IL-17 levels of mice (n = 4). (e) Representative flow cytometry (left) and frequency (right) of Tregs in lamina propria of colon and small intestine. (f) Representative flow cytometry (left) and frequency (right) of Th1 and Th17 cells in lamina propria of colon and small intestine.