Figure 2
From: Integrative analysis identifies lincRNAs up- and downstream of neuroblastoma driver genes

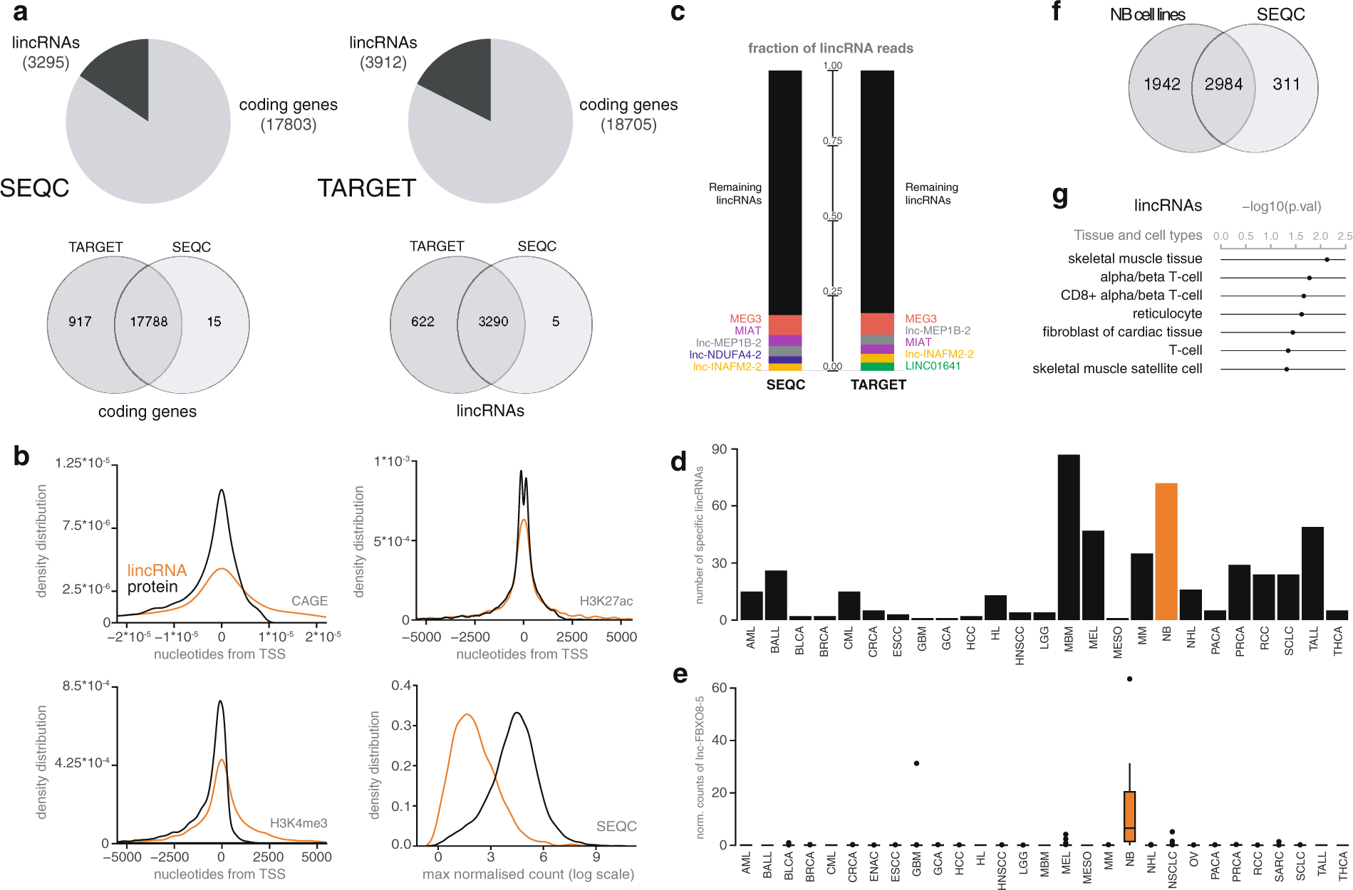
Establishing the NB lincRNome. (a) Based on Ensembl annotation, a set of 3295 lincRNAs was robustly expressed in the SEQC dataset, whereas 3912 lincRNAs were found in the TARGET dataset. A total of 3290 lincRNAs were expressed in both groups. (b) Density distribution plots showing distances of chromatin marks and CAGE peaks to the TSS and expression levels, for protein coding genes and lincRNAs. (c) Percentages of the lincRNA derived read counts for the top 5 expressed lincRNAs for the SEQC and TARGET datasets. (d) Bar plot showing the number of specific lincRNAs per cancer type. (e) Expression pattern of a randomly selected neuroblastoma specific lincRNA lnc-FBX08-5 across the different cancer types. (f) Overlap of expressed lincRNAs between NB cell lines and SEQC. (g) Fischer exact-test p-values (non-adjusted) for lincRNAs that are only expressed in the SEQC dataset and are associated with stromal cell types according to FANTOM5. (Cancer type abbreviations: AML: Acute monocytic leukemia; BALL: B-cell Acute Lymphoblastic Leukemia; BLCA: Bladder Carcinoma; BRCA: Breast Carcinoma; CML: Chronic Myelogenous Leukemia; CRCA: Colon Adenocarcinoma; ESCC: Esophageal Squamous Cell Carcinoma; GBM: Glioblastoma; GCA: Gastric Carcinoma; HCC: Hepatocellular Carcinoma; HL: Hodgkin Lymphoma; HSNCC: Head and Neck Squamous Cell Carcinoma; LGG: Brain Lower Grade Glioma; MBM: Medulloblastoma; MEL: Melanoma; MESO: Mesothelioma; MM: Plasma cell myeloma; NB: Neuroblastoma; NHL: Non-Hodgkin Lymphoma; PACA: Pancreatic Adenocarcinoma; PRCA: Prostate carcinoma; RCC: Renal Cell Carcinoma; SCLC: Small Cell Lung Carcinoma; TALL: T-cell Acute Lymphoblastic Leukemia; THCA: Thyroid gland carcinoma.)