Figure 2
From: Distinct Phenotypes Induced by Three Degrees of Transverse Aortic Constriction in Mice

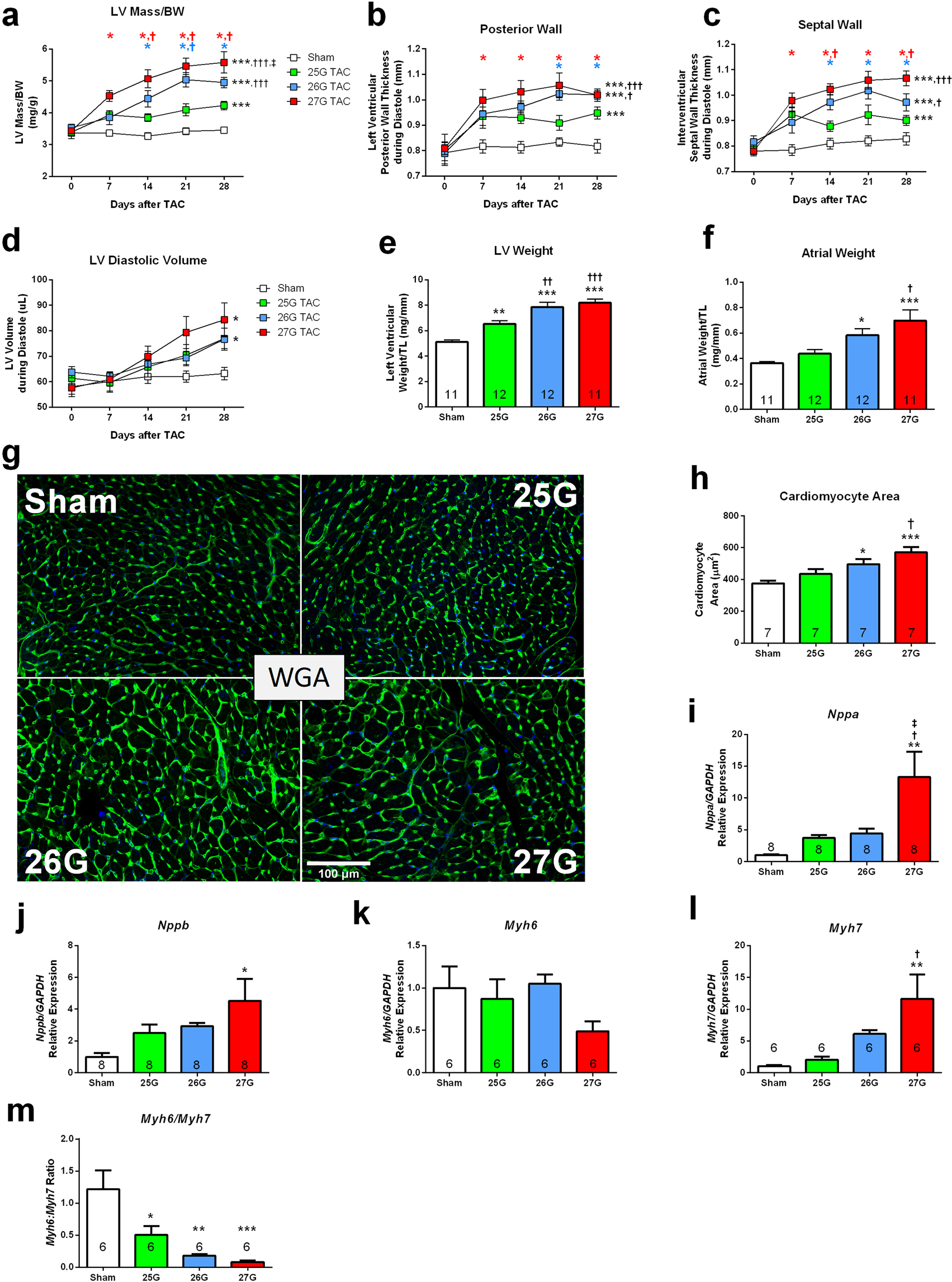
Graded TAC results in graded left ventricular hypertrophy and expression of pro-hypertrophy genes. Echocardiography-derived indices for (a) calculated left ventricular (LV) mass normalized to body weight, (b) LV posterior wall thickness, (c) interventricular septal wall thickness and (d) LV volume during diastole. (e–f) Excised tissue weights normalized to tibia length for left ventricle and left and right atria. (g) Representative LV sections stained with wheat germ agglutinin (WGA - green) and DAPI (blue) for assessment of cardiomyocyte area. Scale = 100 µm). (h) Quantification of cardiomyocyte area. (i–m) Quantitative RT-PCR for expression of atrial natriuretic peptide (Nppa), brain natriuretic peptide (Nppb), Myosin heavy chain-α (Myh6) and myosin heavy chain-β (Myh7), respectively in apical LV tissue. (m) Ratio of Myh6/Myh7 gene expression. *P < 0.05, **P < 0.01 and ***P < 0.001 vs. sham, †P < 0.05, ††P < 0.01 and †††P < 0.001 vs. 25G TAC, ‡‡P < 0.01 vs. 26G TAC by 2-way repeated measures ANOVA (a–d; n = 10–11) or 1-way ANOVA (e–m; n = 6–8) with Tukey’s post-test. Coloured symbols (A–C) indicate P < 0.05 vs. sham at the time point indicated.