Figure 4
From: Distinct Phenotypes Induced by Three Degrees of Transverse Aortic Constriction in Mice

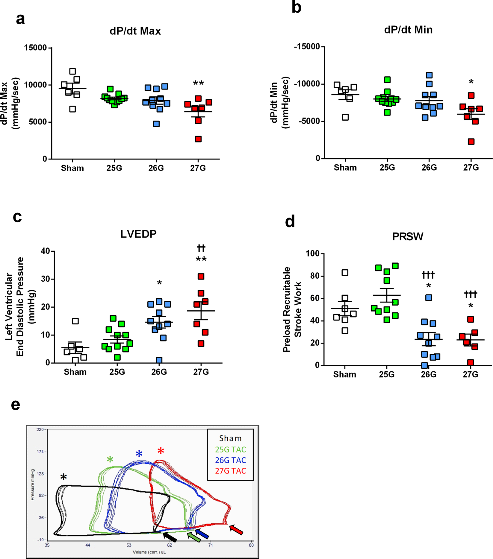
Invasive left ventricular pressure-volume loop analysis shows differential effects on cardiac function after 25G, 26G and 27G TAC. (a) Maximal and (b) minimal rate of rise in left ventricular pressure (dP/dt) in TAC mice. (c) Graded elevation in left ventricular end diastolic pressure (LVEDP). (d) Preload recruitable stroke work (PRSW). (e) Representative baseline LV pressure volume loops prior to venous occlusion, where coloured asterisks indicate maximum ventricular pressure and arrows denote graded end diastolic pressure. *P < 0.05, **P < 0.01 vs. sham; ††P < 0.01, †††P < 0.001 vs. 25G by 1-way ANOVA with Tukey’s post-test; n = 6–11.