Figure 7
From: Distinct Phenotypes Induced by Three Degrees of Transverse Aortic Constriction in Mice

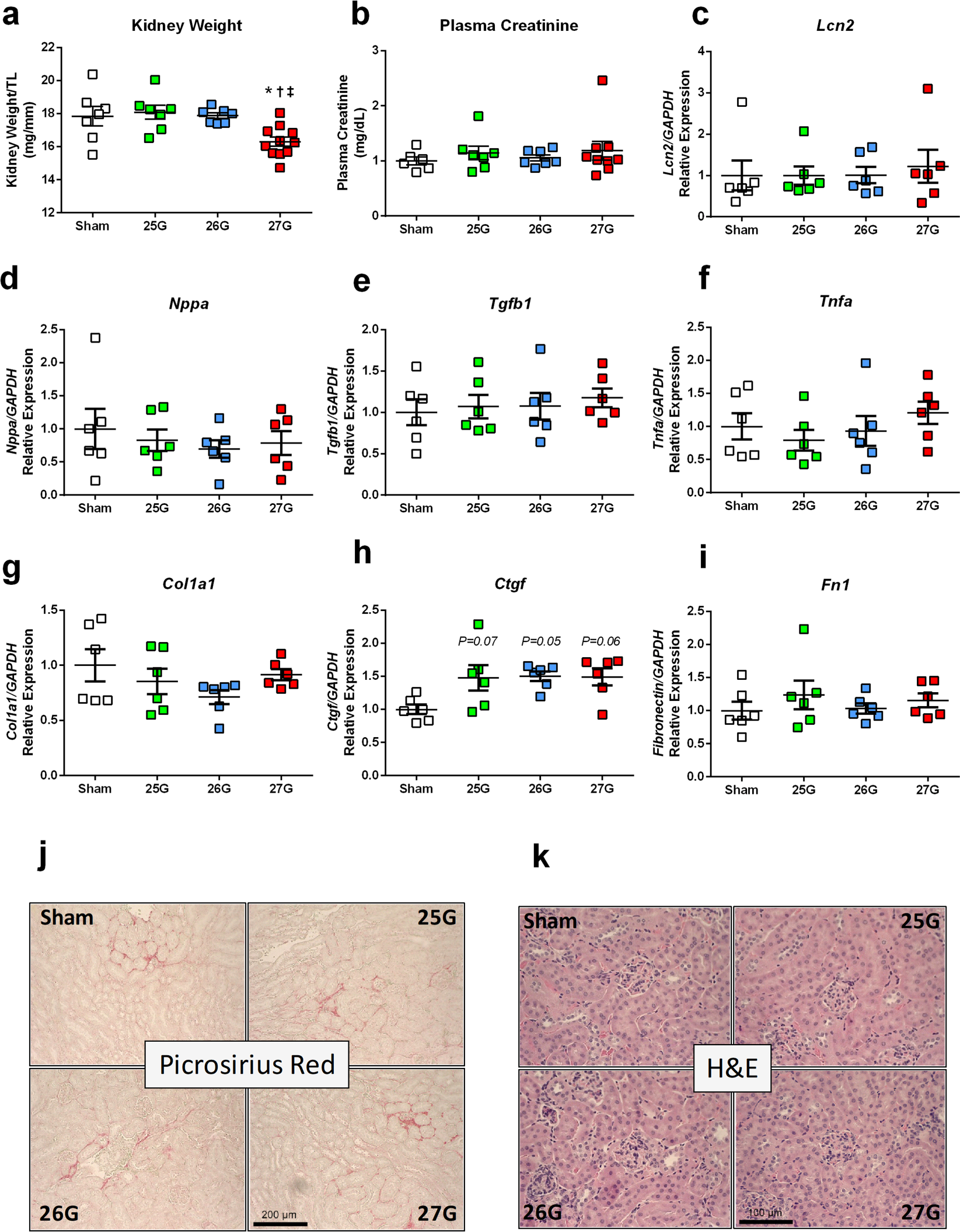
TAC-induced renal changes. (a) Terminal kidney weight at 28 days post-TAC. (b) Plasma creatinine concentration as an index of renal function at 28 days. (c) Renal tissue gene expression for lipocalin-2 (Lcn2), (d) atrial natriuretic peptide (Nppa), (e) transforming growth factor β1 (Tgfb1), (f) tumour necrosis factor-α (Tnfa), (g) collagen 1a1 (Col1a1) and (h) connective tissue growth factor (Ctgf). (i) Representative images for renal fibrosis by picrosirius red staining and (j) renal morphology by H&E reveal no overt differences. *P < 0.05 vs. sham, †P < 0.05 vs. 25G, ‡P < 0.05 vs. 26G, or P = as indicated vs. sham by 1-way ANOVA with Tukey’s post-test; n = 6–11.