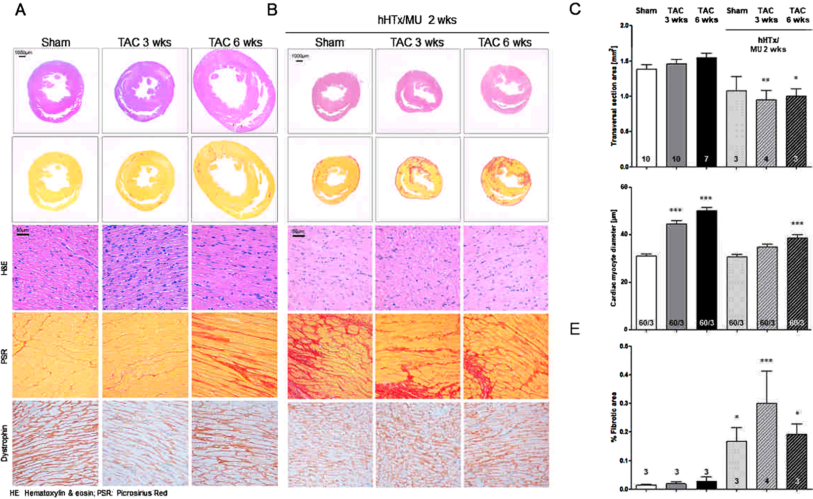
Figure 2

Histological analyses of sham and TAC hearts and after hHTx/MU. Hearts were removed after sham-operation (n = 10) or 3 (n = 10) or 6 (n = 7) weeks after TAC surgery and after heterotopic heart transplantation with mechanical unloading for 2 weeks (hHTx/MU: sham-operation (n = 3) or 3 (n = 4) or 6 (n = 3) weeks after TAC surgery), paraffin-embedded transverse cardiac sections were generated. Sections were subjected to hematoxylin/eosin (H&E), Picrosirius Red (PSR) or dystrophin staining. (A) Representative sections of hearts after sham-operation or 3 or 6 weeks after TAC surgery. (B) Representative sections of hearts after sham-operation or 3 or 6 weeks after TAC surgery and hHTx/MU for 2 weeks. (C) Transverse cardiac section area in mm2 directly below the mitral valve was assessed in sham-operated (n = 10) hearts or after TAC surgery for 3 (n = 10) or 6 (n = 7) weeks or after hHTx/MU (n = 3–4). Quantification was performed on images from A) and B) using ImageJ software. (D) Cardiac myocyte diameter in µm was assessed after dystrophin staining (20 cells each from 3 animals per group). Significance was tested vs. sham using the Generalized Estimation Equation for clustered data. ***P < 0.001. Bar charts display mean ± SEM. (E) Fibrotic area in % was assessed after PSR staining. One-way ANOVA followed by Dunnett’s post-test (to sham). Bars display mean ± SEM. *P < 0.05; **P < 0.005; ***P < 0.001.