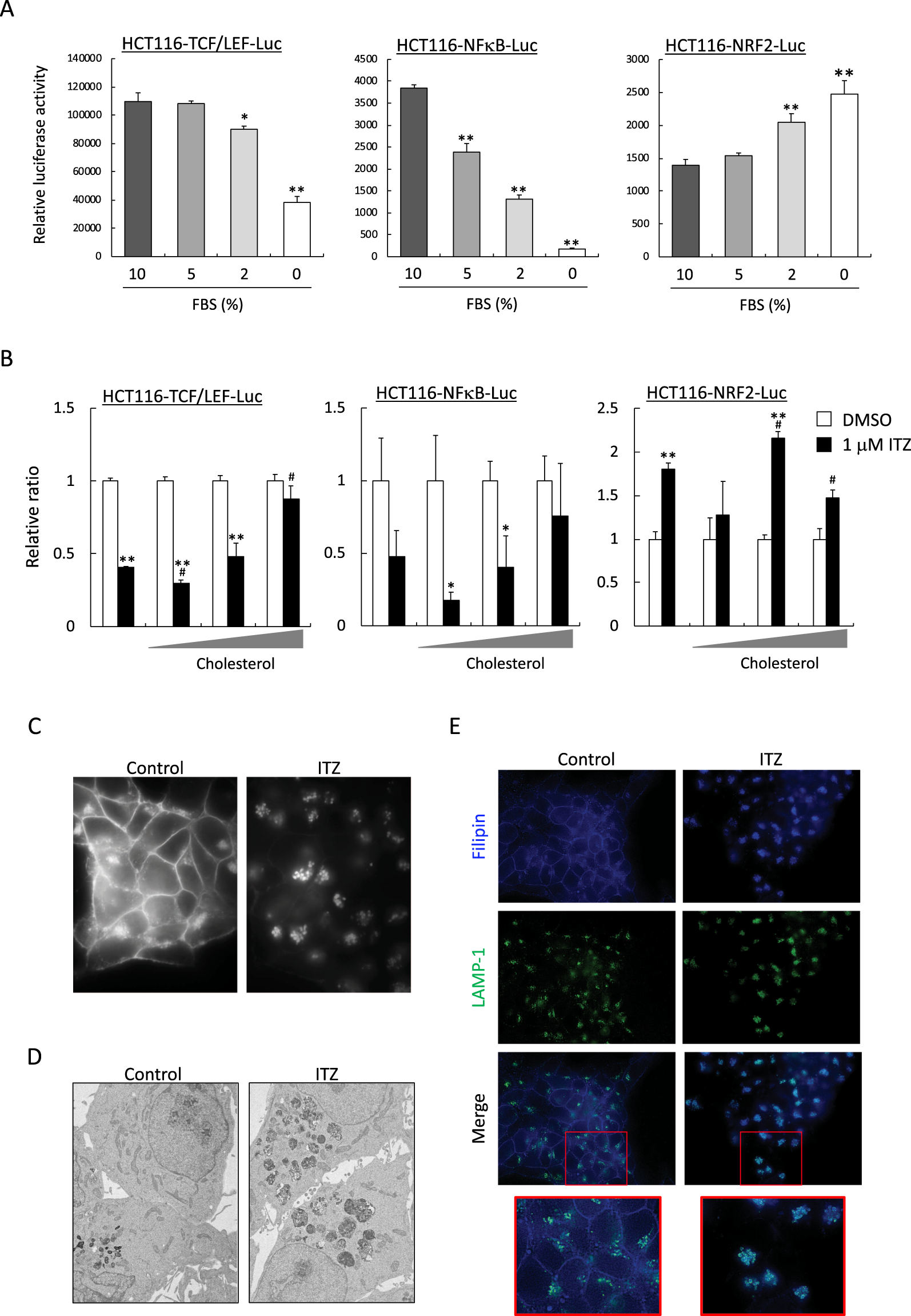
Figure 5

The effects of ITZ on transcriptional activities and cholesterol intracellular trafficking. (A) Each reporter cell line of HCT116 was seeded into 96-well plates with 10% FBS supplemented medium for 24 hours pre-incubation. Luciferase activity was measured after incubation with indicated FBS concentration for another 24 hours. The data are the mean ± SD, n = 3. *p < 0.05, **p < 0.01 vs. 10% FBS. (B) Each reporter cell line of HCT116 was seeded into 96-well plates with 10% FBS supplemented medium for 24 hours pre-incubation. Cells were then incubated for another 24 hours with 0% FBS supplemented medium with cholesterol concentrate under the presence or absence of 1 μM ITZ. Cholesterol concentrate was added at 0.1, 0.2 and 0.4% of total volume. The data are shown as the relative value, with the value of the DMSO-treated cells set as 1. The data are the mean ± SD, n = 3. *p < 0.05, **p < 0.01 vs. DMSO. #p < 0.03, ##p < 0.01 vs. 0% FBS with 1 μM ITZ. HCT116 cells were treated with DMSO or 1 μM ITZ for 24 hours and then fixed for (C) filipin staining, (D) an electron microscope and (E) double staining with filipin and LAMP-1.