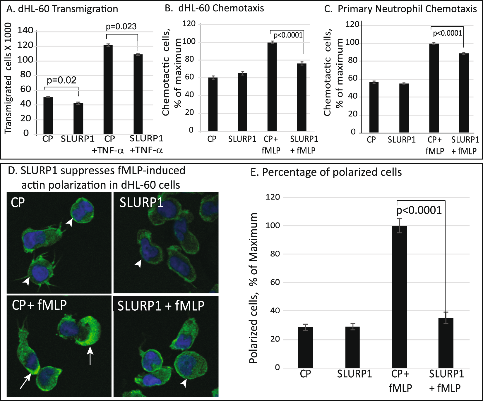
Figure 3

SLURP1 suppresses transmigration of TNF-α-activated dHL-60 through TNF-α-activated HUVEC monolayer, and neutrophil chemotaxis. (A) Number of TNF-α-activated dHL-60 cells transmigrated towards fMLP through a TNF-α-stimulated confluent HUVEC monolayer. The data shown is an average of four independent experiments, each with three replicates. (B,C) The number of (B) dHL-60 cells and (C) primary neutrophils migrated towards fMLP under different conditions tested is shown, quantified using a standard curve. The data shown is an average of three independent experiments, each with three replicates. (D) Phalloidin staining to visualize actin polymerization in dHL60 cells exposed to different conditions. Polarized cells are marked by arrows and those that are not polarized are indicated by arrowheads. (E) Percent of polarized dHL-60 cells under different conditions tested was manually counted. The data presented is the average of three independent experiments, with the polarized cells counted in three different microscopic fields in each experiment. CP, control protein mock purified from the parental strain without SLURP1 expression vector; fMLP, formyl Met-Leu-Phe tripeptide chemoattractant.