Figure 4

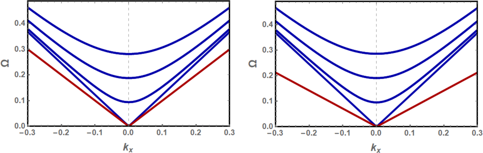
Normalized energy dispersion curves as a function of the continuous wavevector kx for the discretized bulk modes (blue) and edge mode (red) for the isotropic nanoribbons with zigzag (left) and bearded (right) edges.

Normalized energy dispersion curves as a function of the continuous wavevector kx for the discretized bulk modes (blue) and edge mode (red) for the isotropic nanoribbons with zigzag (left) and bearded (right) edges.