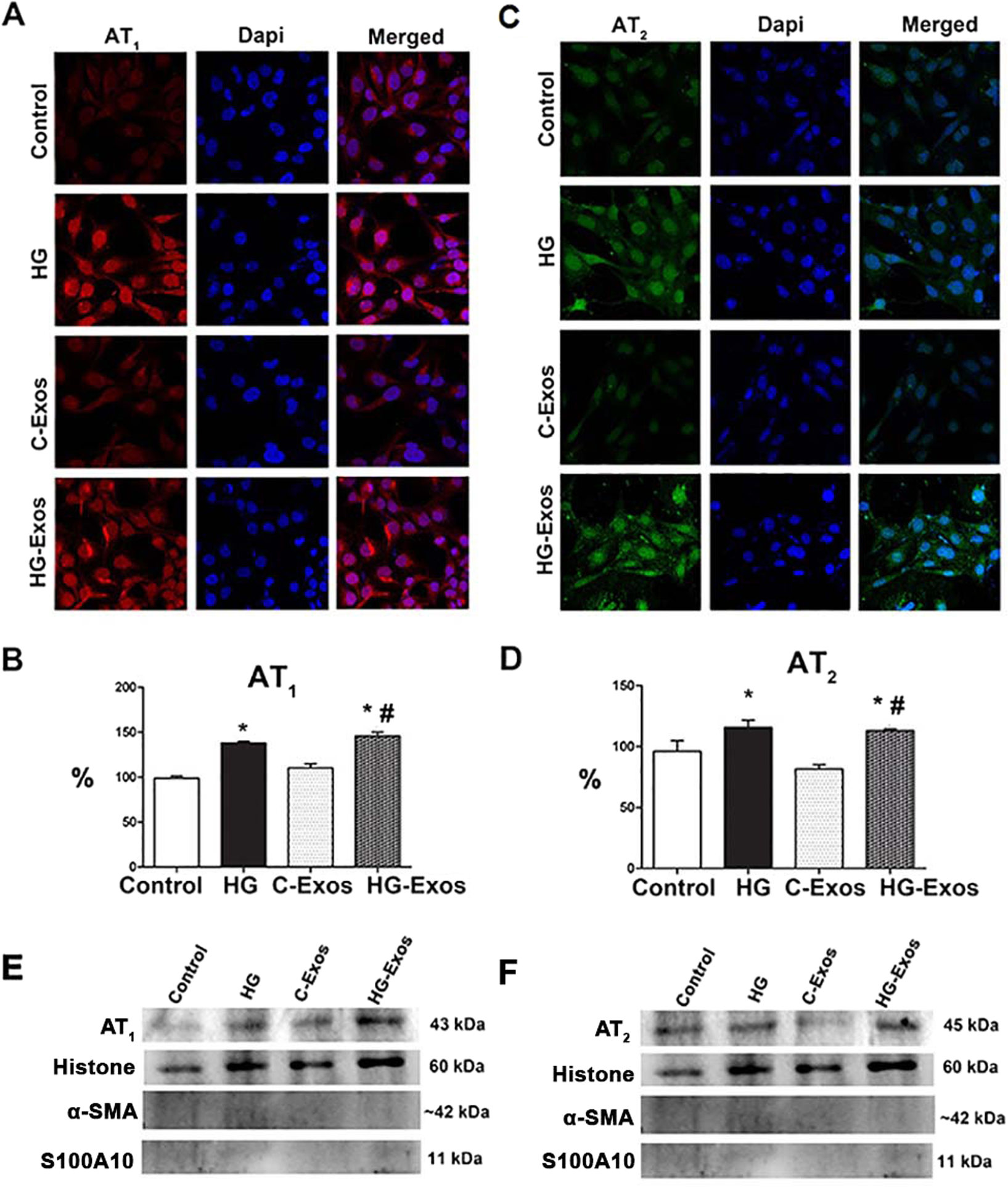
Figure 6

Effect of high glucose, C-Exos or HG-Exos on the expression of AT1 and AT2 receptors in intact HMC and in isolated nuclei. HMCs were incubated with HG (30 mM), C-Exos or HG-Exos. After 24 hr, the intact cells were labeled with antibodies anti-AT1 (A) or anti-AT2 (C), and the staining was detected by immunofluorescence under confocal microscopy. The protein expression for AT1 (B) and AT2 (D) in the nuclear extract was determined by western blot. The image is representative of three independent experiments. Representative bands of nuclear AT1 (E) and AT2 (F) expression. Expression of the nuclear protein histone and absence of α-smooth muscle actin (α-SMA) and cytoplasm membrane S100A10 proteins confirmed the purity of the samples. The results were expressed as the mean ± standard error of the mean (SEM). P < 0.05: * vs Control; # vs C-Exos.