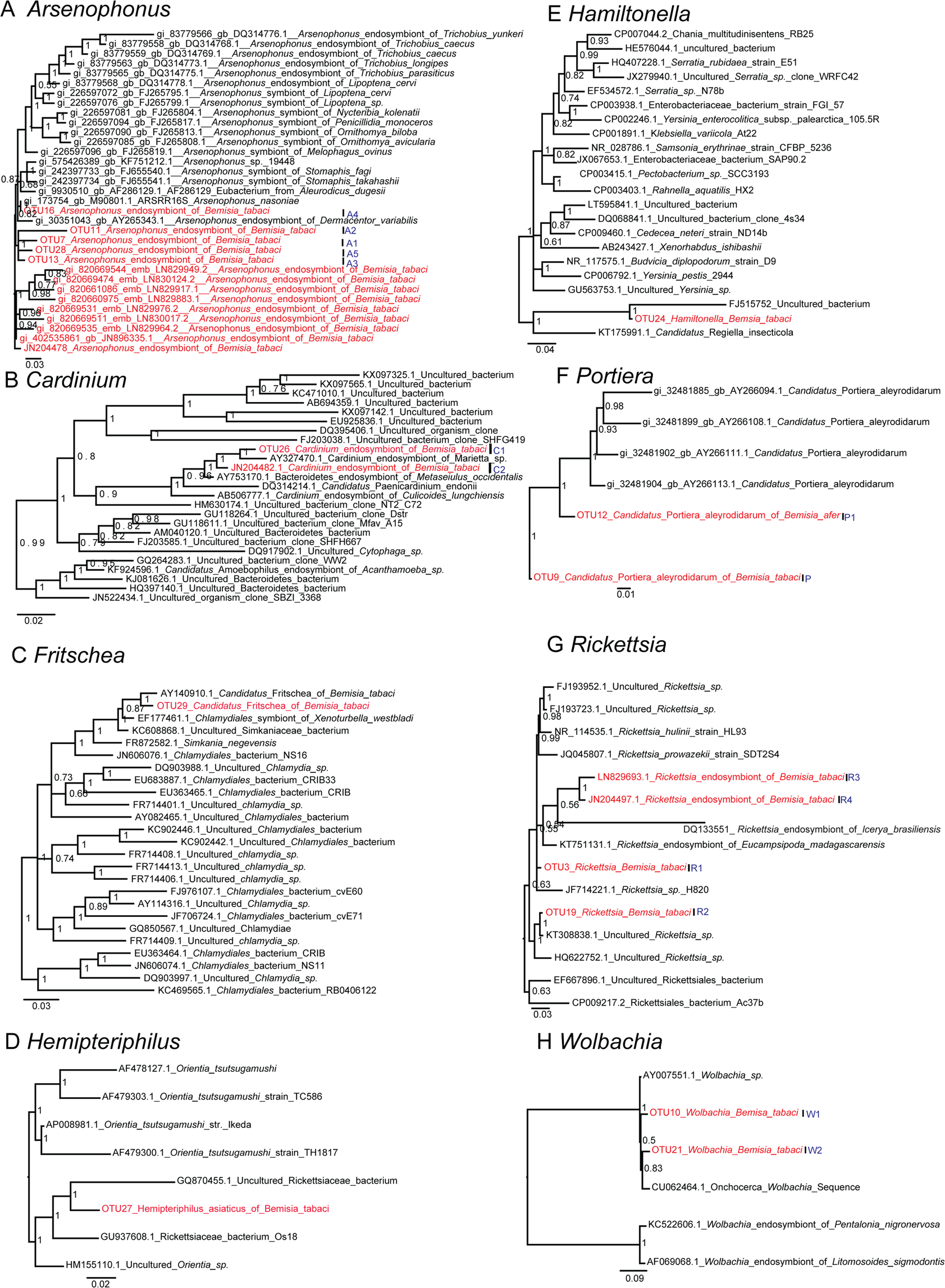
Figure 5

All known symbionts found in the B. tabaci cryptic species complex in this study combined with those available from Genbank (A–H). P represents the primary endosymbiont discovered from B. tabaci, while P1 represents the primary endosymbiont discovered from B. afer. The 16S rRNA lengths used to build the phylogenetic tree for A-H are 1,085 bp, 1,569 bp, 1,194 bp, 1,273 bp, 1,495 bp, 1,433 bp, 1,235 bp, 1,621 bp, respectively. The phylogenetic trees were conducted by Bayesian inference and the posterior probabilities were shown in the trees.