Figure 2
From: Mesenchymal Stem Cells Increase Alveolar Differentiation in Lung Progenitor Organoid Cultures

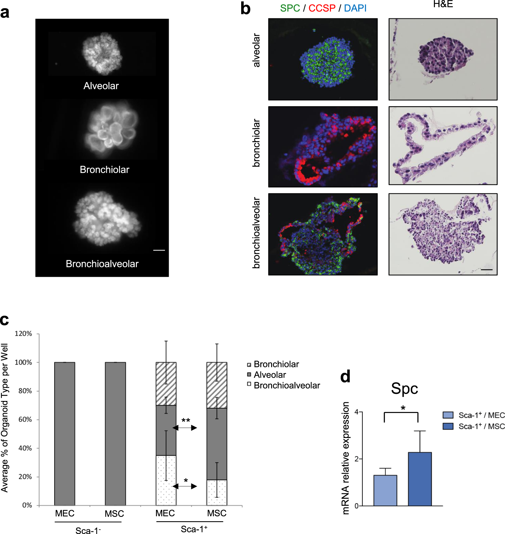
Mesenchymal Stem Cells Increase Distal Lung Epithelial Cell Differentiation into Alveolar Organoids in 3D Culture. (a) Representative GFP+ images of distinct organoid types formed. Alveolar (top), bronchiolar (middle) and bronchioalveolar/mixed (bottom) organoids from Sca-1+ co-cultures. Only alveolar (top) organoids were formed from Sca-1− cell co-cultures. Scale bar: 50 μM. (b) Representative Hematoxylin/Eosin (HE) images (right panel) and immunofluorescence staining for SPC (green) and CCSP (red) (left panel) on the three organoid types. Nuclei are stained with DAPI (blue). Scale bar: 50μM. (c) Quantification of each colony type from Sca-1− or Sca-1+ cell co-cultures with MEC or MSC. Sca-1− cells co-cultured with either MEC or MSC formed 100% alveolar organoids. Sca-1+ co-cultured with MEC (Sca-1+/MEC cultures) formed 34.7% bronchioalveolar/mixed organoids, 34.8% alveolar organoids, and 29.7% bronchiolar organoids. Sca-1+ cells co-cultured with MSC (Sca-1+/MSC cultures) formed 17.9% bronchioalveolar/mixed organoids, 50.2% alveolar organoids and 31.9% bronchiolar organoids. Increased differentiation of Sca-1+/MSC cultures to alveolar lineage compared to Sca-1+/MEC cultures was observed (50.2% versus 34.8%; p = 0.005). Decreased bronchioalveolar/mixed organoids were found in Sca-1+/MSC cultures compared to Sca-1+/MEC cultures (17.9% versus 34.7%; p = 0.05). 7 independent experiments were performed with 3 wells or greater per experimental state in each experiment, greater than 750 Sca-1–and Sca-1+- derived organoids analyzed. Error bars represent SD. (d) QPCR expression for the alveolar marker Spc in Sca-1+/MEC and Sca-1+/MSC. Data represented is the mean from four independent experiments with triplicate wells per experimental state in each experiment. Error bars represent SD, p < 0.05.