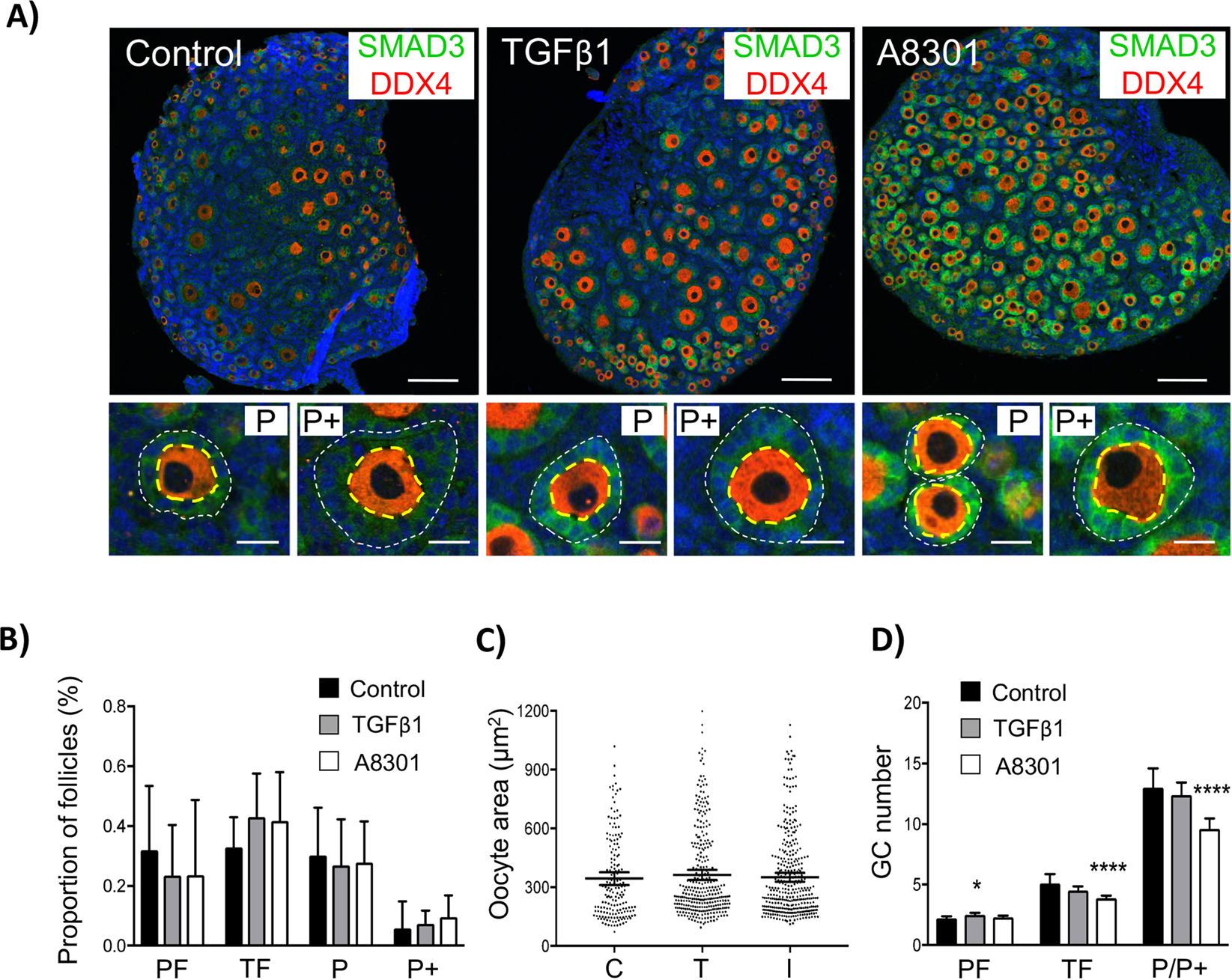
Figure 5

Acute modulation of TGFβ signalling causes stage-specific effects on follicle development. Whole neonatal mouse ovaries (d4) were maintained in vitro and exposed for 2 hours with either 10 ng/ml of TGFβ1 ligand (T), 1 µM A83-01 inhibitor (I), or 1 µM DMSO (C). Ovaries were then placed in basic culture media for two additional days prior to morphological analysis. (A) Confocal images of sections of cultured ovaries immunolabelled with DDX4 (red) and SMAD3 (green) to highlight oocytes and GCs, respectively. Cell nuclei are counterstained with DAPI (blue). Low power images (upper panels) showing general distribution of follicles in each group. Scale bars = 100 µm. High power images (lower panels) showing examples of early growing primary (P) and primary plus (P+) follicles in each group as classified by oocyte size. Note the smaller size of the GC-layer in follicles exposed to the inhibitor. Scale bars = 20 µm. (B) Proportion of follicles classified by follicle stage. (C) Distribution of oocyte size by treatment. (D) Mean GC number per follicle. Quantitative data from cultured ovaries (B–D) was obtained from six different ovary sections per treatment group (n = 6 ovaries/group). Classification was based on oocyte size (Fig. S5). Data show means ± 95% CI. *P < 0.05 and ****P < 0.0001 vs control. PF, primordial; T, transitional; P, primary; P+, primary plus follicle.