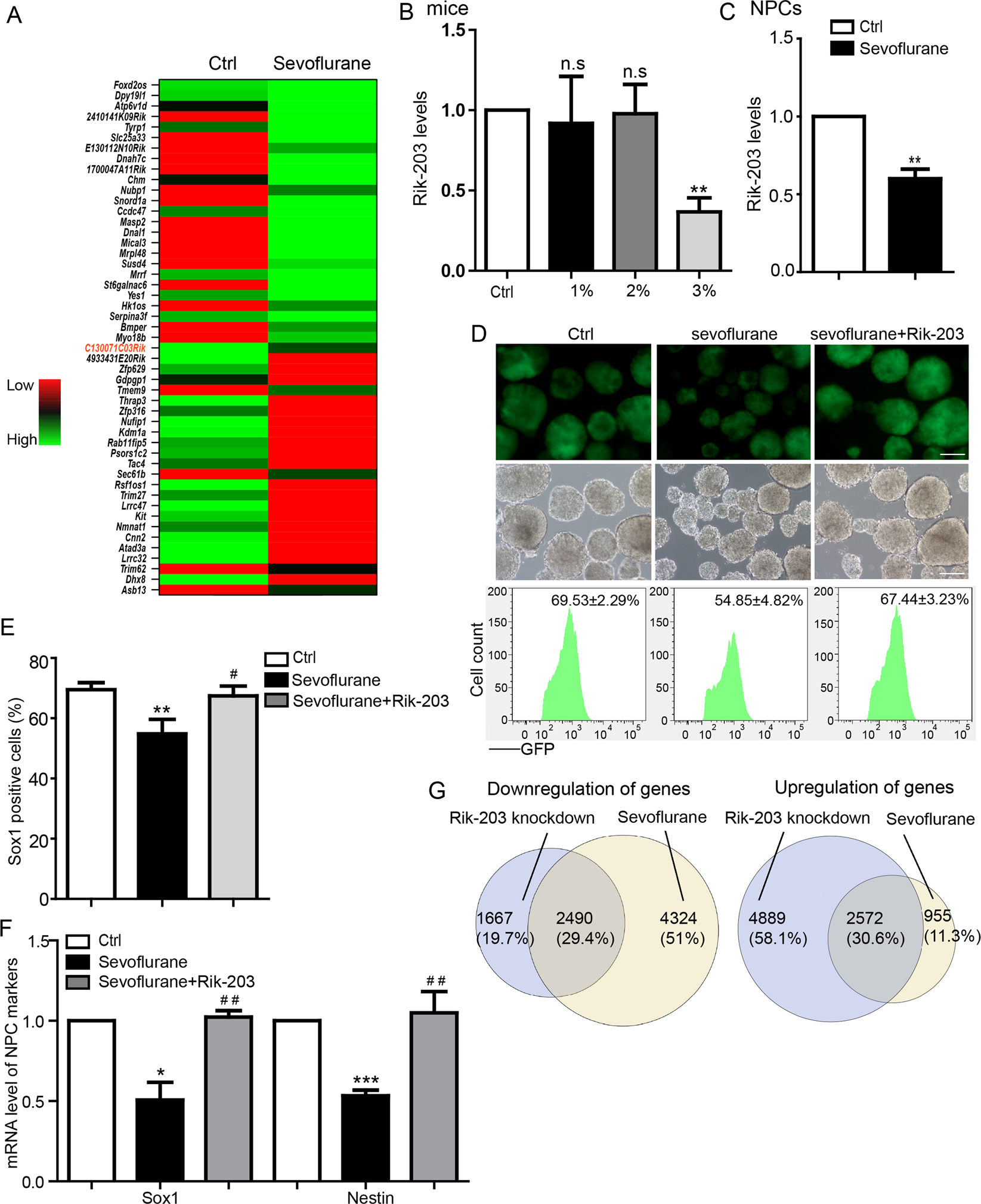
Figure 2

Effects of the anesthetic sevoflurane on Rik-203 levels and Rik-203-associated inhibition of neural differentiation. (A) RNA-seq analysis showed that 3% sevoflurane reduced the Rik-203 expression in P6 mice. (B) RT-PCR revealed that 3% sevoflurane decreased levels of Rik-203 in P6 mice. (C) RT-PCR showed that sevoflurane decreased levels of Rik-203 in NPCs derived from the ESCs. (D) Measurement of Sox1 showed that overexpression of Rik-203 attenuated the sevoflurane-induced reduction in Sox1 positive cells at day 7 of neural differentiation from ESCs to NPCs. (E) FACS showed that overexpression of Rik-203 mitigated the sevoflurane-induced reduction of Sox1 positive cells in Fig. 1D. (F) Overexpression of Rik-203 attenuated the sevoflurane-induced reduction in mRNA levels of Sox1 and Nestin. (G) RNA-seq analysis illustrated that 29.4% and 30.6% overlap of the down- and up-regulation of genes following knockdown of Rik-203 and sevoflurane treatment, respectively, in mESCs. The scale bar represents 100 um. The data were presented as mean + standard deviation (SD) with three independent experiments.* or #p < 0.05, * *or ##p < 0.01; by t-test (B,C), one-way ANOVA (E,F) and hypergeometric test (G). Ctrl: Control; Rik-203: C130071C03Rik; NPCs: Neural Precursor Cells.