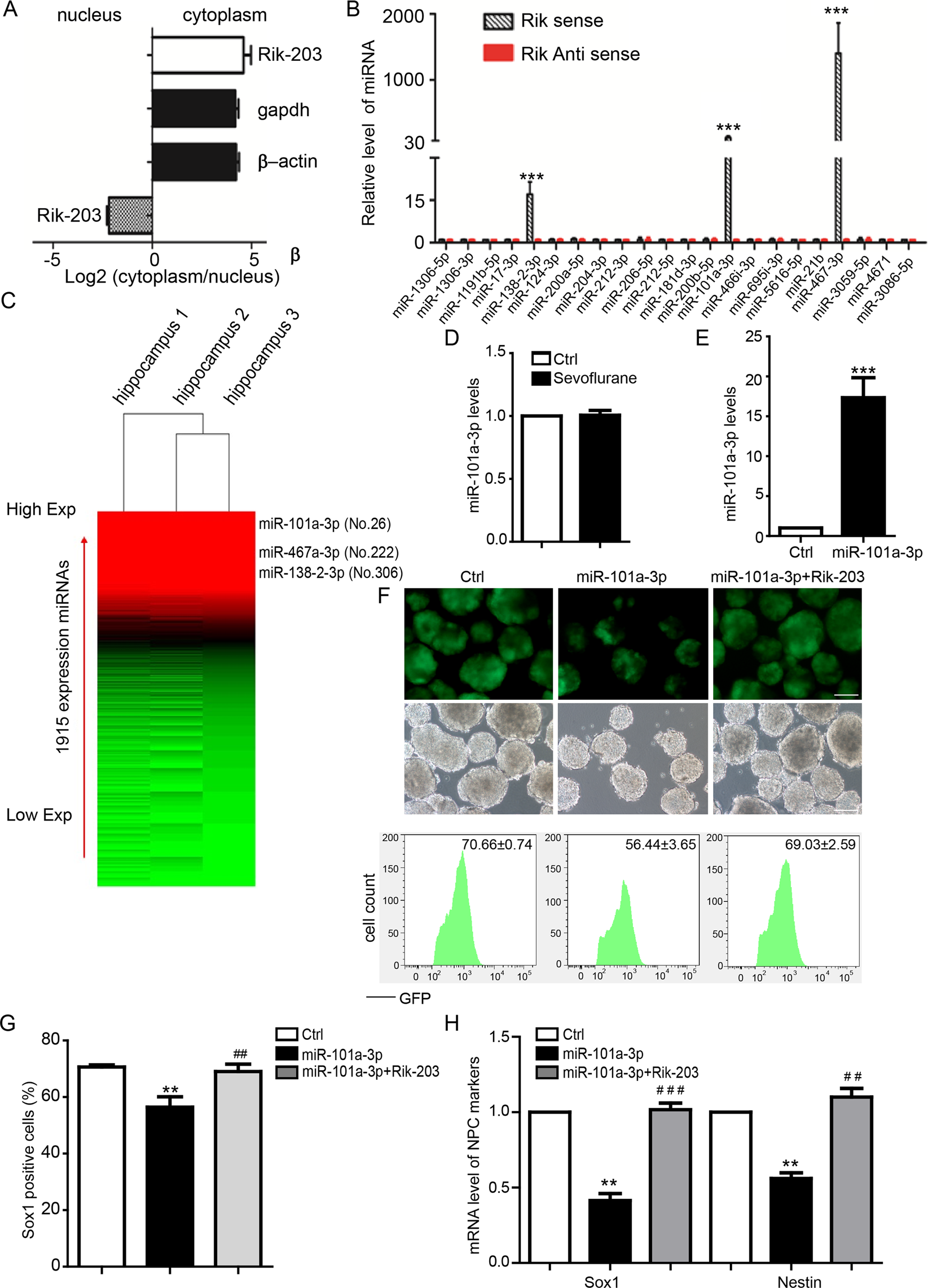
Figure 3

Rik-203 regulates miR-101a-3p level by sequestering miRNA through a ceRNA mechanism. (A) Detection of cytoplasmic and nuclear distribution of Rik-203 by fractionation. RT-PCR showed that there were higher levels of Rik-203 in the cytoplasm than in the nucleus. (B) RNA-RNA pull-down assay showed that miR-138-2-3p, miR-101a-3p and miR-467-3p were highly bound to Rik-203. (C) miR-101a was highly expressed in the hippocampus tissue. (D) Sevoflurane did not affect the mRNA level of miR-101a-3p in mice hippocampus tissues. (E) qPCR showed the ectopic expression of miR-101a effect in the NPCs. (F) Overexpression of Rik-203 mitigated the miR-101a-3p-induced reduction in Sox1 positive cells. (G) FACS analysis showed that miR-101a-3p reduced the number of Sox1 positive cells, which was mitigated by the overexpression of Rik-203. (H) Overexpression of Rik-203 restored the expression level of neural differentiation. The scale bar represents 100 µm. The data were presented as mean + standard deviation (SD) with three independent experiments.* or #p < 0.05; ** or ##p < 0.01; by t-test (B,H,I) and one-way ANOVA (E,F). CeRNA: Competing endogenous RNA; NPCs: Neural Precursor Cells.