Figure 4

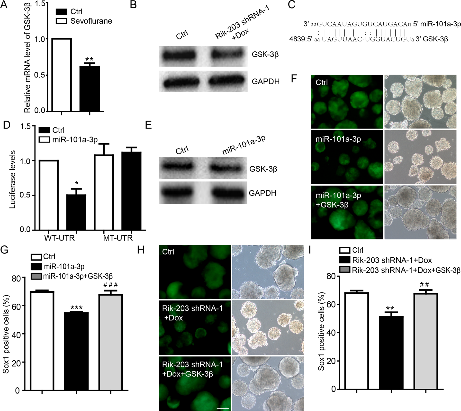
miR-101a-3p targets GSK-3β to mediate the Rik-203-associated neural differentiation. (A) qRT-PCR detection showed that sevoflurane decreased the expression of GSK-3β. (B) Knockdown of Rik-203 decreased the protein levels of GSK-3β in NPCs. (C) Target validation of the binding of GSK-3β 3′UTR by miR-101a-3p. (D) Luciferase report assay indicated that miR-101a-3p targeted wild-type GSK-3β 3′UTR but not mutant UTR (deletion of the miRNA binding seed sequence). (E) Overexpression of miR-101a-3p decreased the protein level of GSK-3β. (F) Overexpression of GSK-3β mitigated the miR-101a-3p-induced reduction in Sox1 positive cells. (G) FACS analysis showed that overexpression of GSK-3β mitigated the miR-101a-3p-induced decrease in the levels of Sox1 positive cells. (H) Overexpression of GSK-3β mitigated the knockdown of Rik-203-induced reduction in Sox1 positive cells. (I) FACS analysis showed that overexpression of GSK-3β mitigated the knockdown of Rik-203-induced decrease in the levels of Sox1 positive cells. The scale bar represents 100 µm. The data were presented as mean + standard deviation (SD) with three independent experiments.* or #p < 0.05; * *or ##p < 0.01; by t-test (D,E) and one-way ANOVA (H,J,L). GSK-3β: Glycogen synthase kinase-3β; GAPDH: Glyceraldehyde-3-phosphate dehydrogenase; NPCs: Neural Precursor Cells.