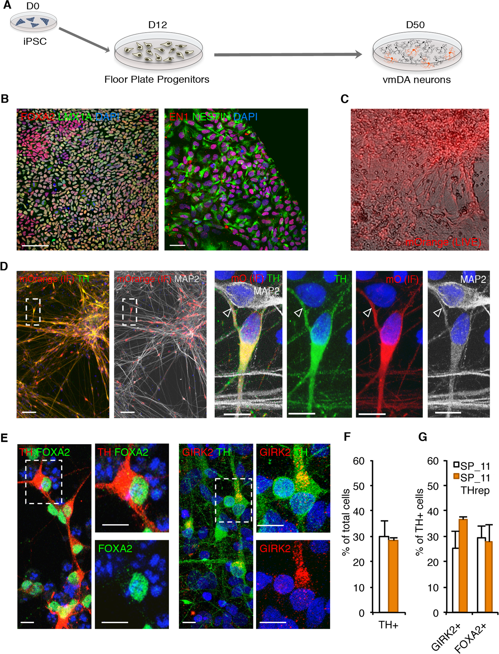
Figure 2

Characterization of ventral midbrain dopaminergic neurons differentiated from the TH-mOrange reporter iPSC line. (A) Scheme depicting iPSC differentiation towards floor plate specific ventral midbrain dopaminergic neurons (vmDAn). (B) Immunofluorescence analysis of representative floor plate progenitors from SP_11 TH reporter iPSCs after 13 days of ventral midbrain patterning staining positive for the floor plate markers FOXA2 and EN1 (red), LMX1A and NESTIN (green). Scale bar, 50 µm. (C) Live imaging of differentiated TH-mOrange iPSC cell line towards floor plate vmDAn, showing fluorescent neuronal cells after 50 days of differentiation. (D) Immunofluorescence analysis of DAn differentiated for 50 days and stained positive for tyrosine hydroxylase (TH; green), mOrange (red) and MAP2 (grey). Inset show in detail double-labeled mOrange+/TH+ DAn as well as double negative mOrange−/TH− MAP2+ non-DAn (empty arrowhead) confirming faithful reporter activity. Nuclei were counterstained with DAPI. Scale bars 50 µm and 10 µm for the large images and the insets respectively. (E) Immunofluorescence analysis of DAn differentiated for 50 days and stained for TH and FOXA2 (red and green respectively; left) or GIRK2 and TH (red and green respectively; right). Nuclei were counterstained with DAPI. Scale bar, 10 µm both main image and insets. (F) Quantitative analysis of the percentage of cells differentiated from either original SP_11 or TH-mOrange iPSC lines stained positive for TH. (G) Percentage of TH+ cells stained positive for GIRK2 or FOXA2.