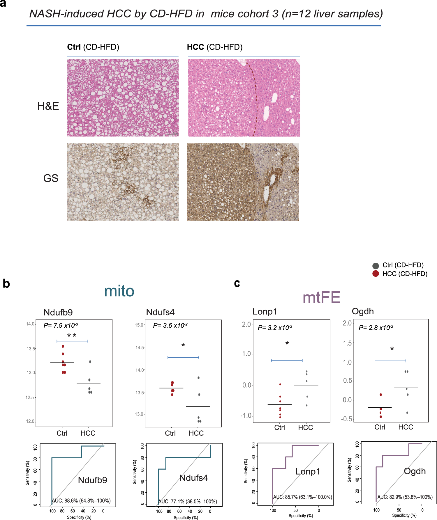
Figure 7

Performance of the individual markers of DEN-carcinogenesis in the NASH-induced model of HCC. (a) Representative pictures of hematoxylin-eosin (HE) and Glutamine Synthetase (GS) immunohistochemical staining of liver sections in CD-HFD mice cohort (cohort 3). HCC livers present stronger staining of GS that is marker of carcinogenesis, compared to control liver (right, lower panels). A red dashed line for HE distinguish the tumor nodule. Images (scale bar: 100 µm in magnification 10x) are representative of pictures obtained from 5–7 mice per genotype. (b–c) Dot plots show the distributions of the protein intensities in two makers (Ndufb9 and Ndufs4 in (b)) of mito data and two markers based on the mtFE values (Lonp1 and Ogdh in (c)), that were confirmed in NASH-induced model of HCC. P corresponds to p-value from two-tailed Student’s t-test, with assumed equal variances. All dots in dark gray represent HCC, while dark red represents control samples. ROC curves computed in the CD-HFD mice cohort 3 represent an estimate of predictive ability for two mitochondria-enriched markers (b) and for two mtFE scores (c).