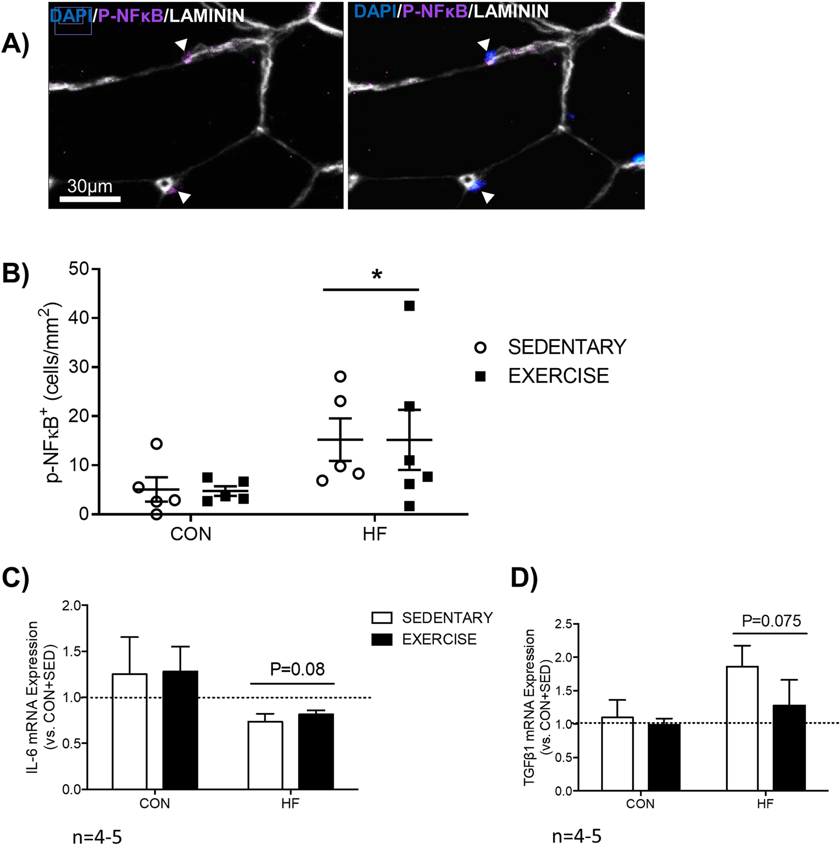
Figure 6

Skeletal Muscle Inflammation. (A) Representative and (B) graphical presentation of quantification of phosphorylated NFκB (P-NFκB), an established marker of inflammation, demonstrates that high fat feeding had a marked effect on skeletal muscle inflammation, irrespective of exercise training. *p < 0.05 vs. CON, n = 5–6. Genes associated with FAP paracrine secretion (C) and fibrosis (D) were examined through qPCR of skeletal muscle. All values are normalized to β2M (β2 microglobulin) and are expressed relative to CON + SED. n = 4–5.