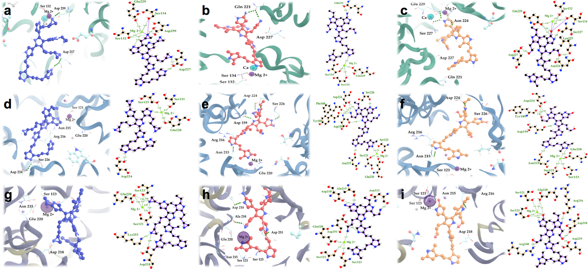
Figure 4

Structures of the highest scoring conformers of PPPy with different functional groups obtained by docking studies on the binding site with tree different integrins. For α5β1 integrin the three more favorable complexes according to ΔGb were: (a) PPPy-aziridine, (b) PPPy-NH2 and (c) PPPy-OH. In the case αIIbβ3 were: (d) PPPy-aziridine, (e) PPPy-NH2 and (f) PPPy-OH too. For αvβ3 integrin the more favorable complexes were: (g) PPPy-aziridine, (h) PPPy-NH2 and (i) PPPy-OH. The 2D models are shown, depicting the interaction of the different integrins with PPPy-functional groups were obtained with LIGPLOT + program22. The amino acids and hydrogen bonds were mapped on each 3D structure using Visual Molecular Dynamics (VMD) 1.9.1 program23.